HOME   LIST
‹–   –›

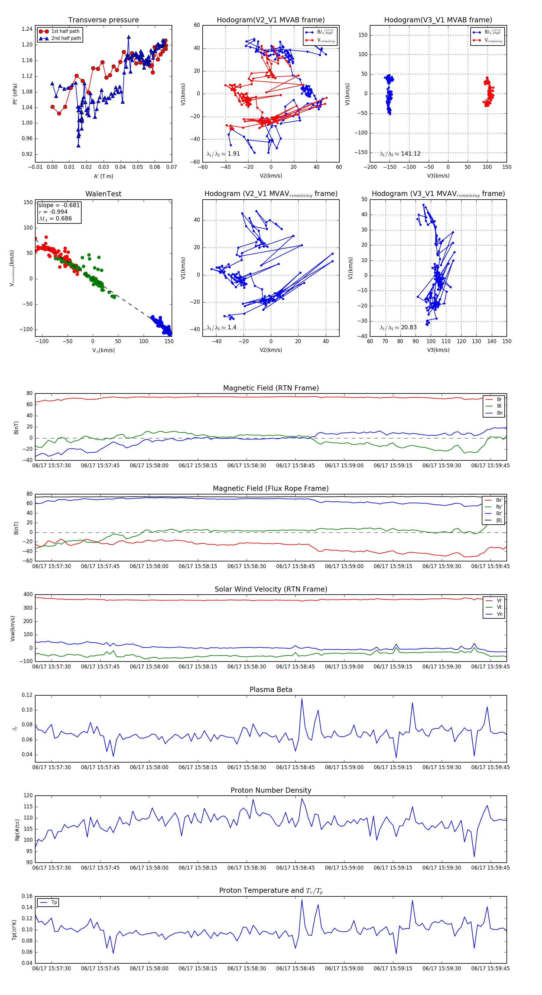
Flux Rope in 2023

Flux Rope Event 2023-06-17 15:57:25 ~ 2023-06-17 15:59:50 (146 seconds)


plot