HOME   LIST
‹–   –›

Flux Rope in 2023

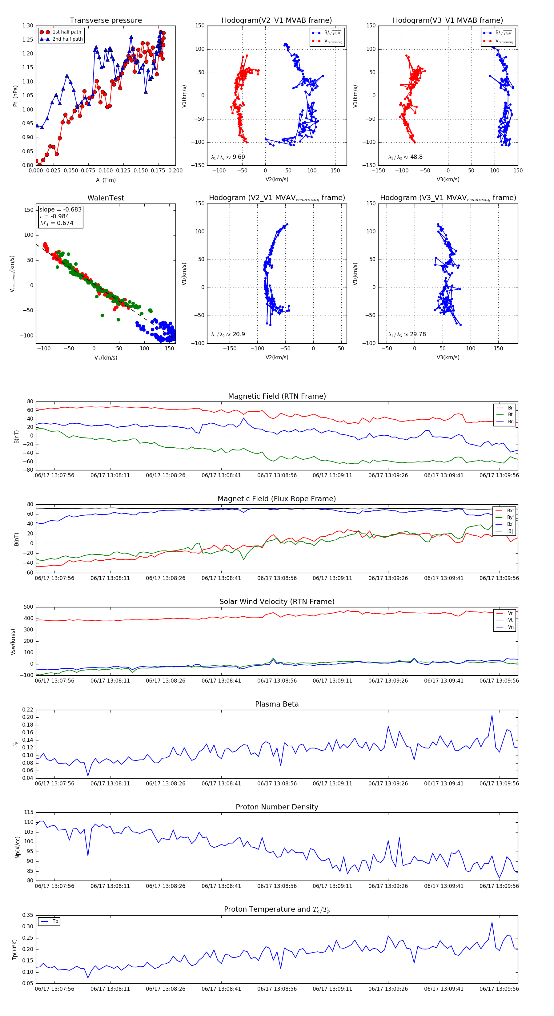
Flux Rope Event 2023-06-17 13:07:51 ~ 2023-06-17 13:10:01 (131 seconds)


plot