HOME   LIST
‹–   –›

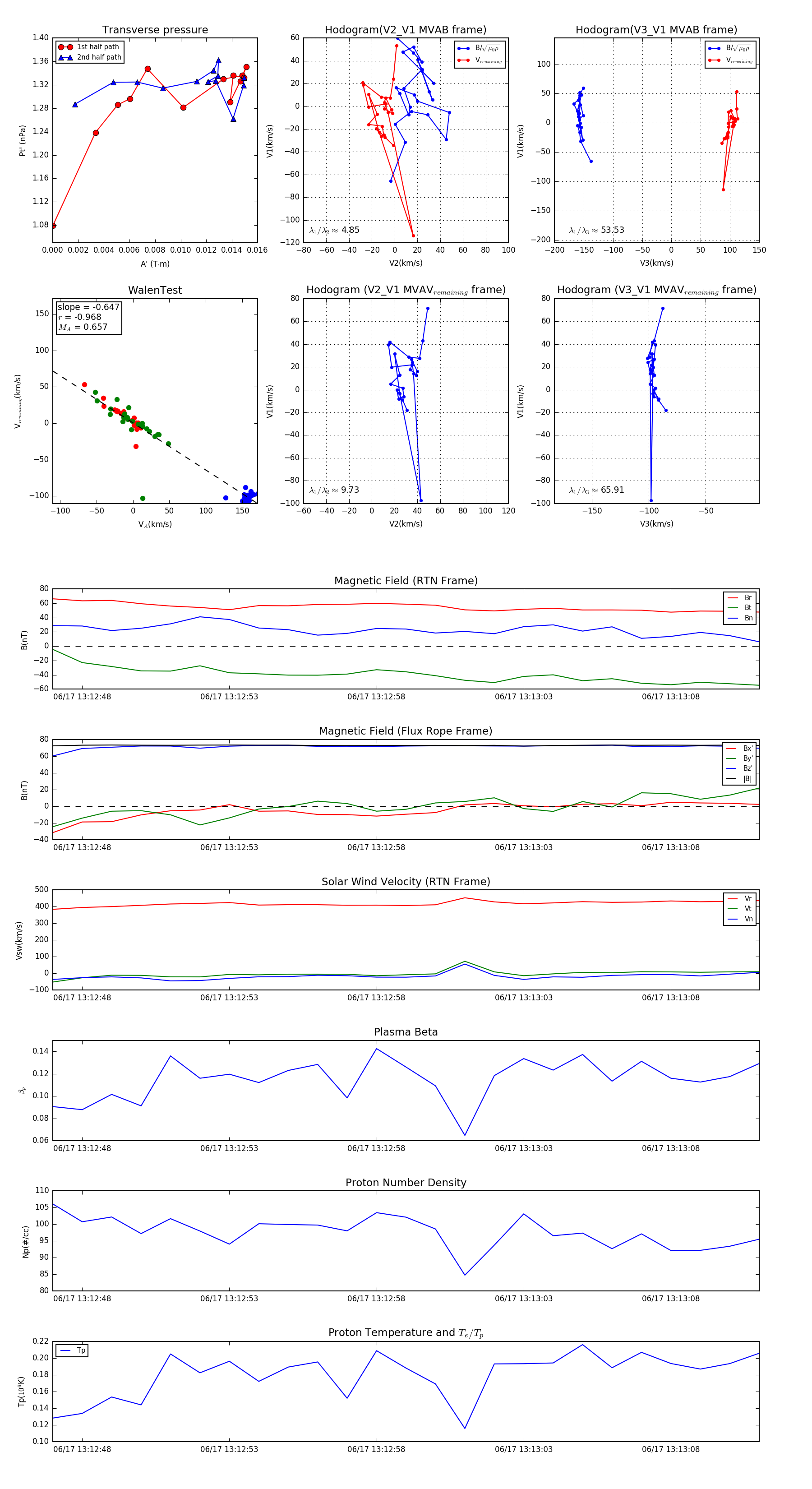
Flux Rope in 2023

Flux Rope Event 2023-06-17 13:12:47 ~ 2023-06-17 13:13:11 (25 seconds)


plot