HOME   LIST
‹–   –›

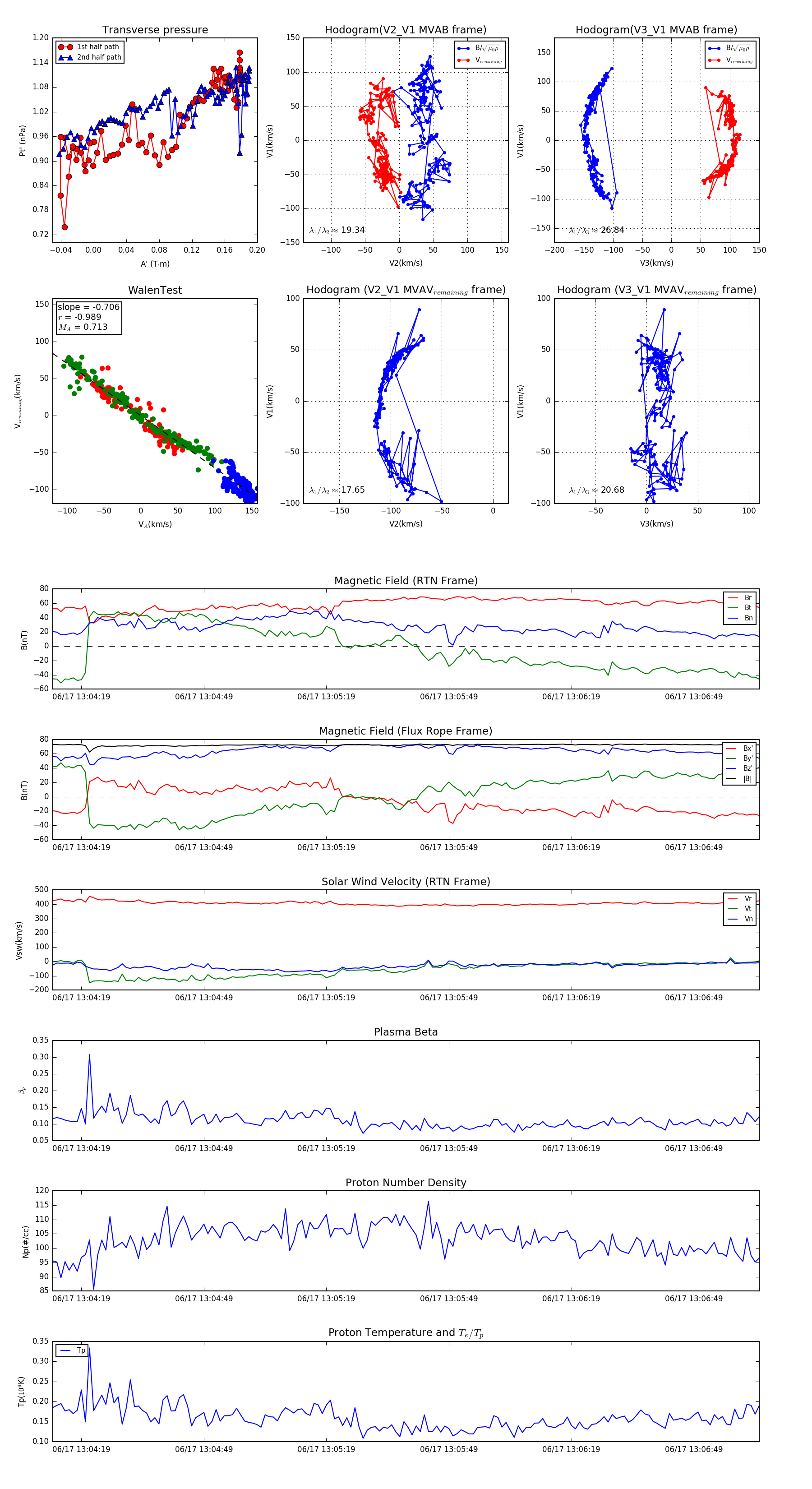
Flux Rope in 2023

Flux Rope Event 2023-06-17 13:04:12 ~ 2023-06-17 13:07:05 (174 seconds)


plot