HOME   LIST
‹–   –›

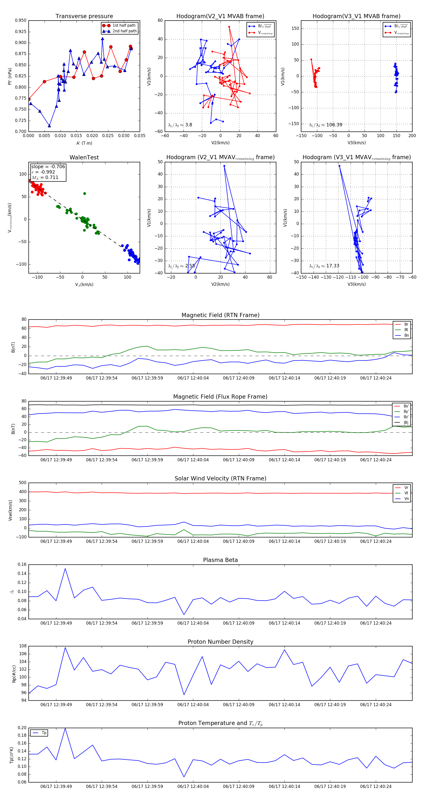
Flux Rope in 2023

Flux Rope Event 2023-06-17 12:39:46 ~ 2023-06-17 12:40:28 (43 seconds)


plot