HOME   LIST
‹–   –›

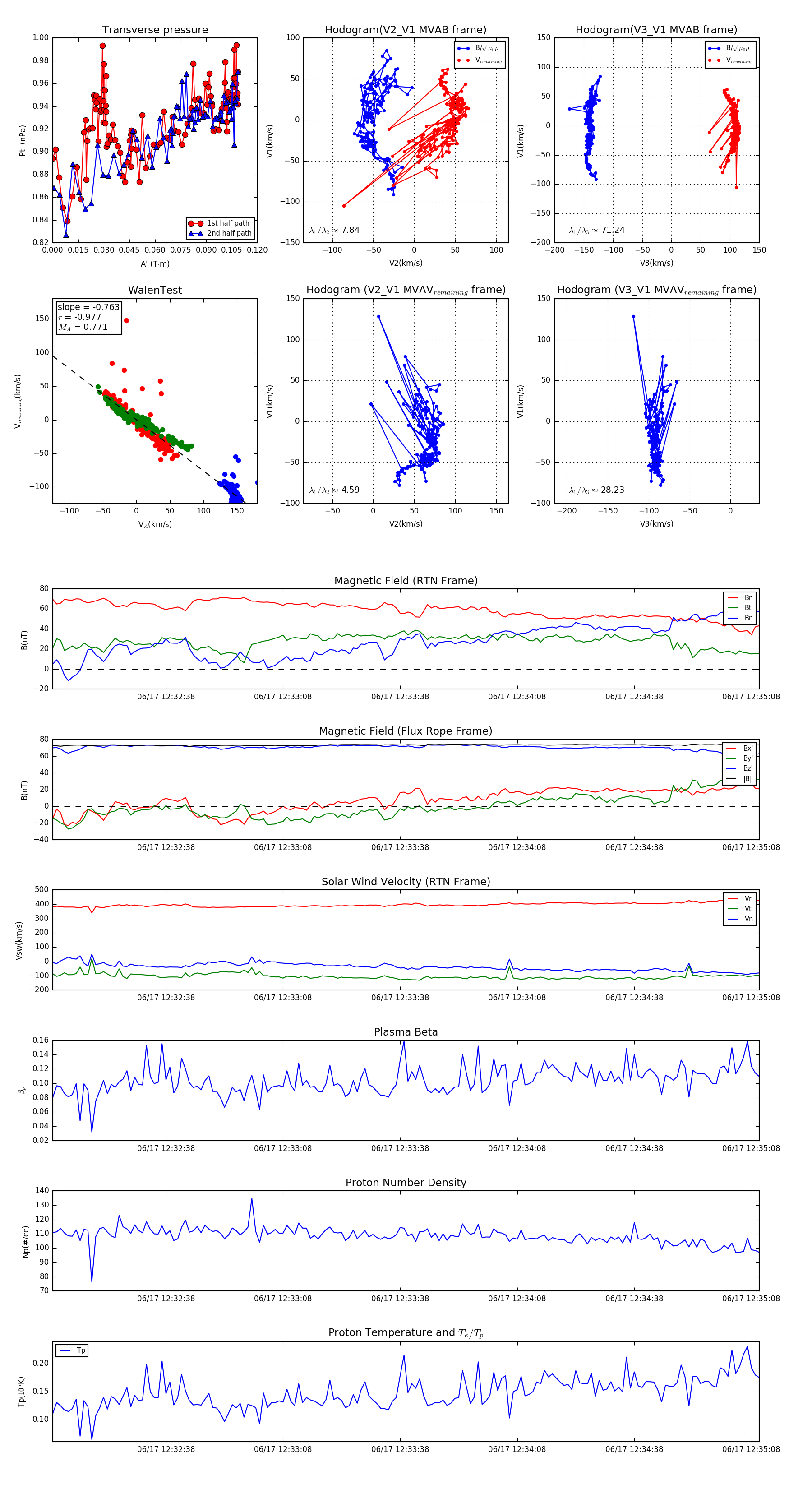
Flux Rope in 2023

Flux Rope Event 2023-06-17 12:32:09 ~ 2023-06-17 12:35:10 (182 seconds)


plot