HOME   LIST
‹–   –›

Flux Rope in 2023

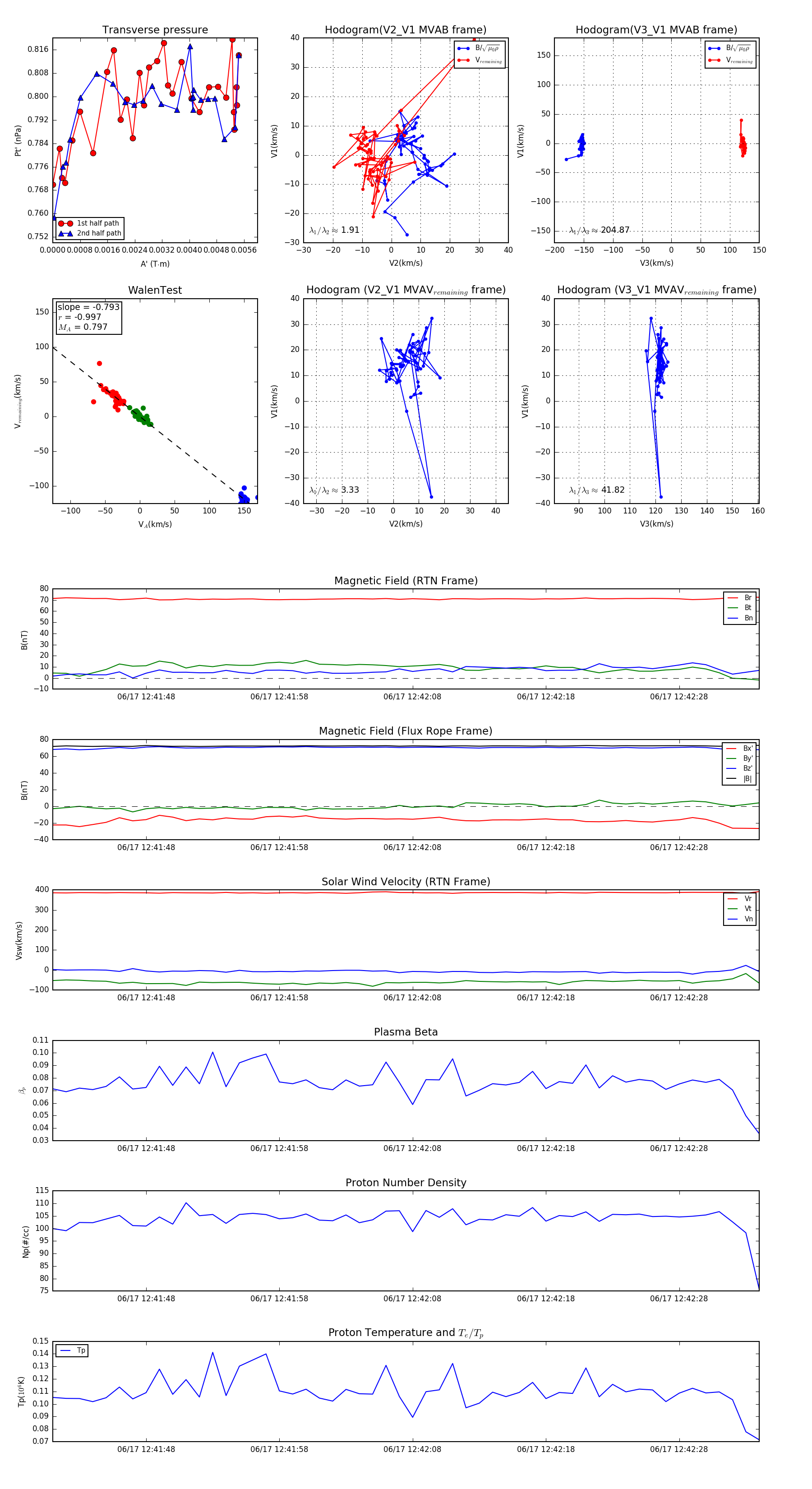
Flux Rope Event 2023-06-17 12:41:41 ~ 2023-06-17 12:42:34 (54 seconds)


plot