HOME   LIST
‹–   –›

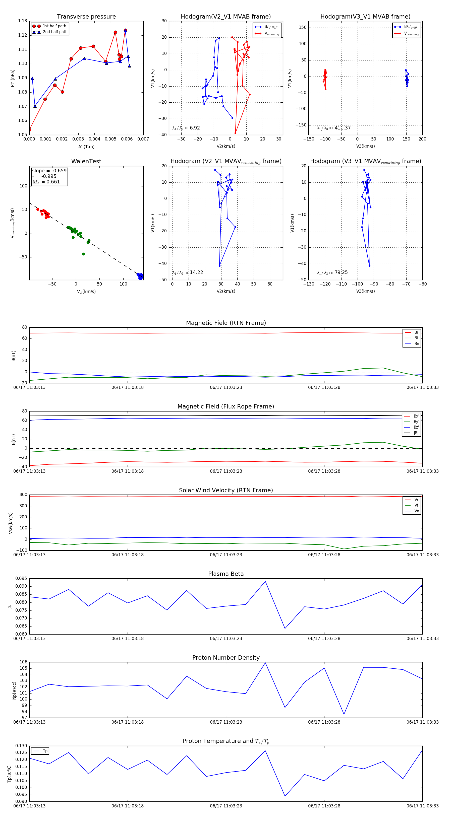
Flux Rope in 2023

Flux Rope Event 2023-06-17 11:03:13 ~ 2023-06-17 11:03:33 (21 seconds)


plot