HOME   LIST
‹–   –›

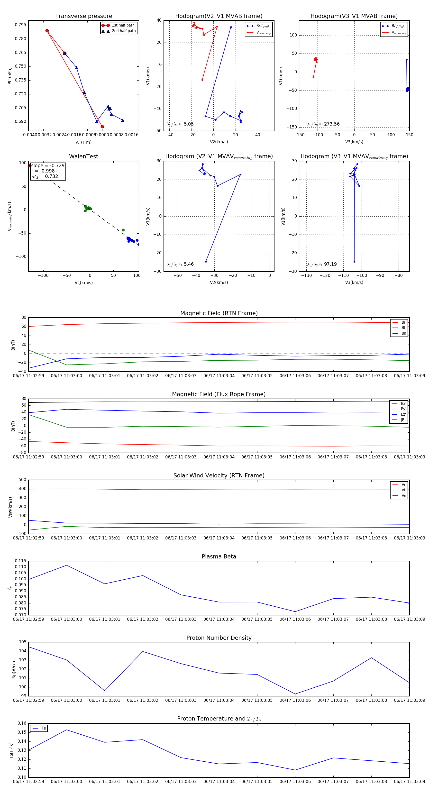
Flux Rope in 2023

Flux Rope Event 2023-06-17 11:02:59 ~ 2023-06-17 11:03:09 (11 seconds)


plot