HOME   LIST
‹–   –›

Flux Rope in 2023

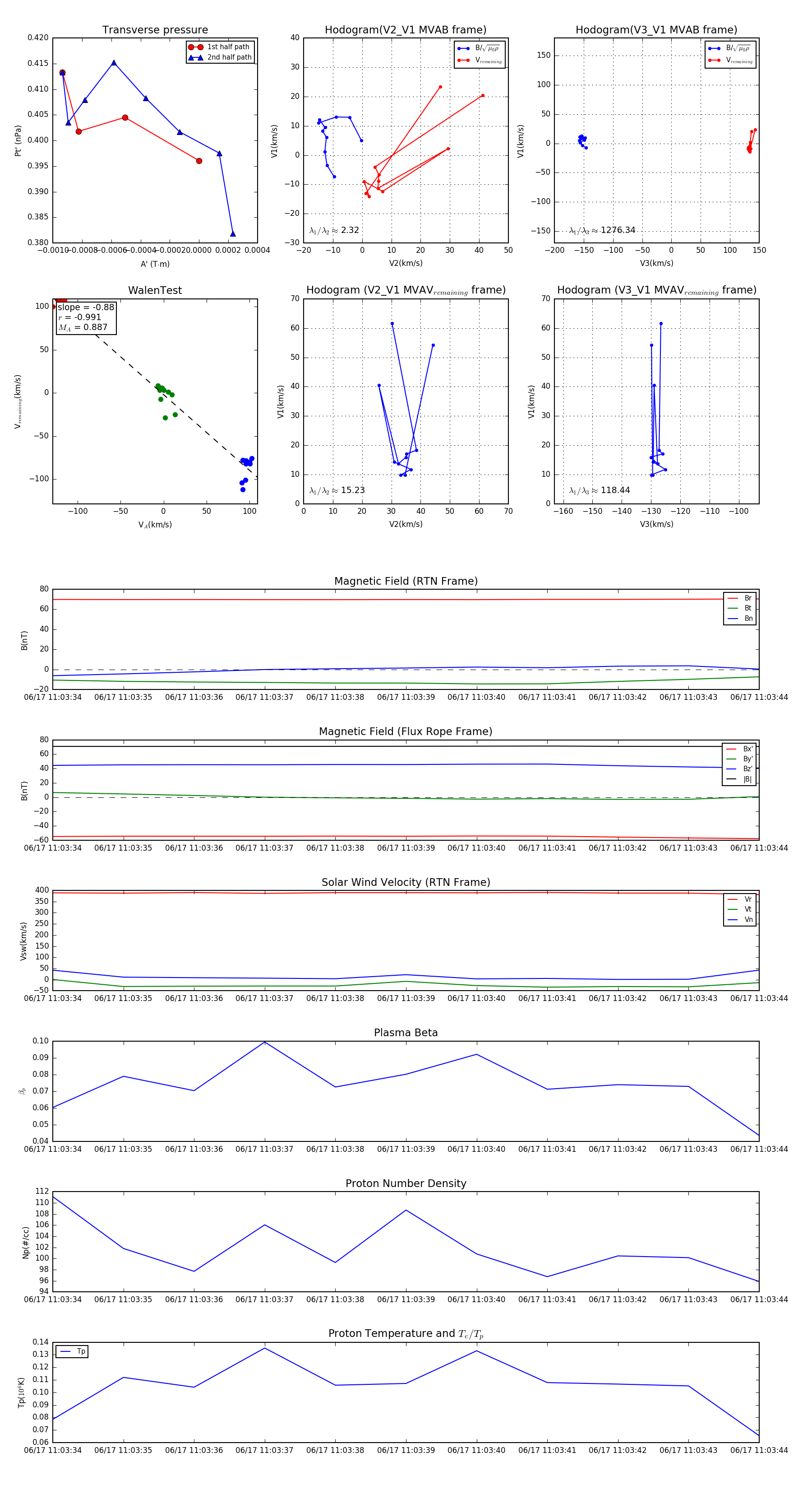
Flux Rope Event 2023-06-17 11:03:34 ~ 2023-06-17 11:03:44 (11 seconds)


plot