HOME   LIST
‹–   –›

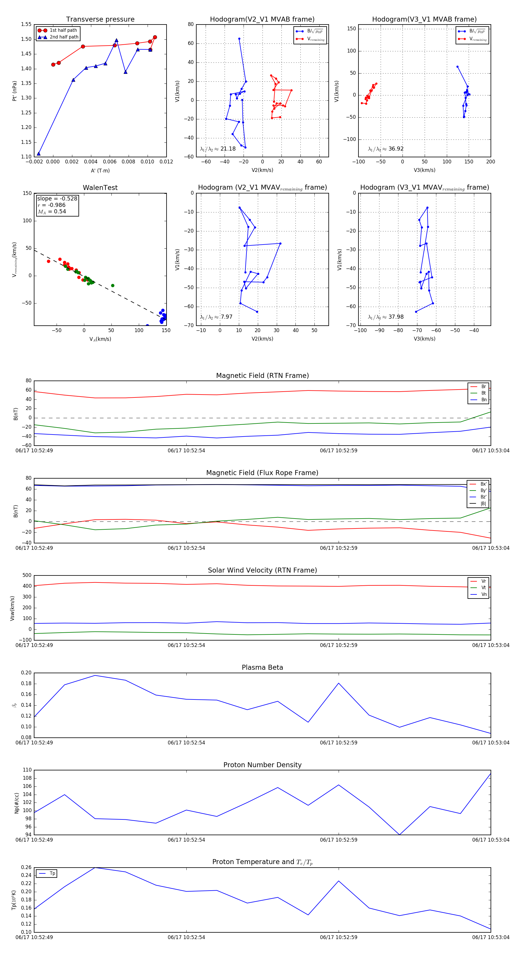
Flux Rope in 2023

Flux Rope Event 2023-06-17 10:52:49 ~ 2023-06-17 10:53:04 (16 seconds)


plot