HOME   LIST
‹–   –›

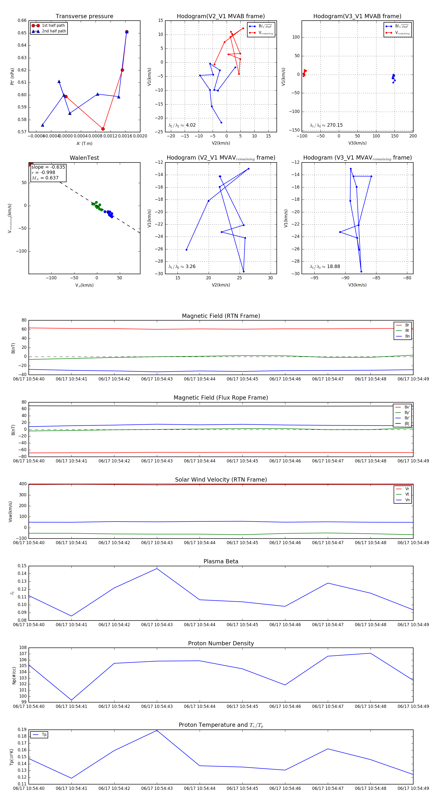
Flux Rope in 2023

Flux Rope Event 2023-06-17 10:54:40 ~ 2023-06-17 10:54:49 (10 seconds)


plot