HOME   LIST
‹–   –›

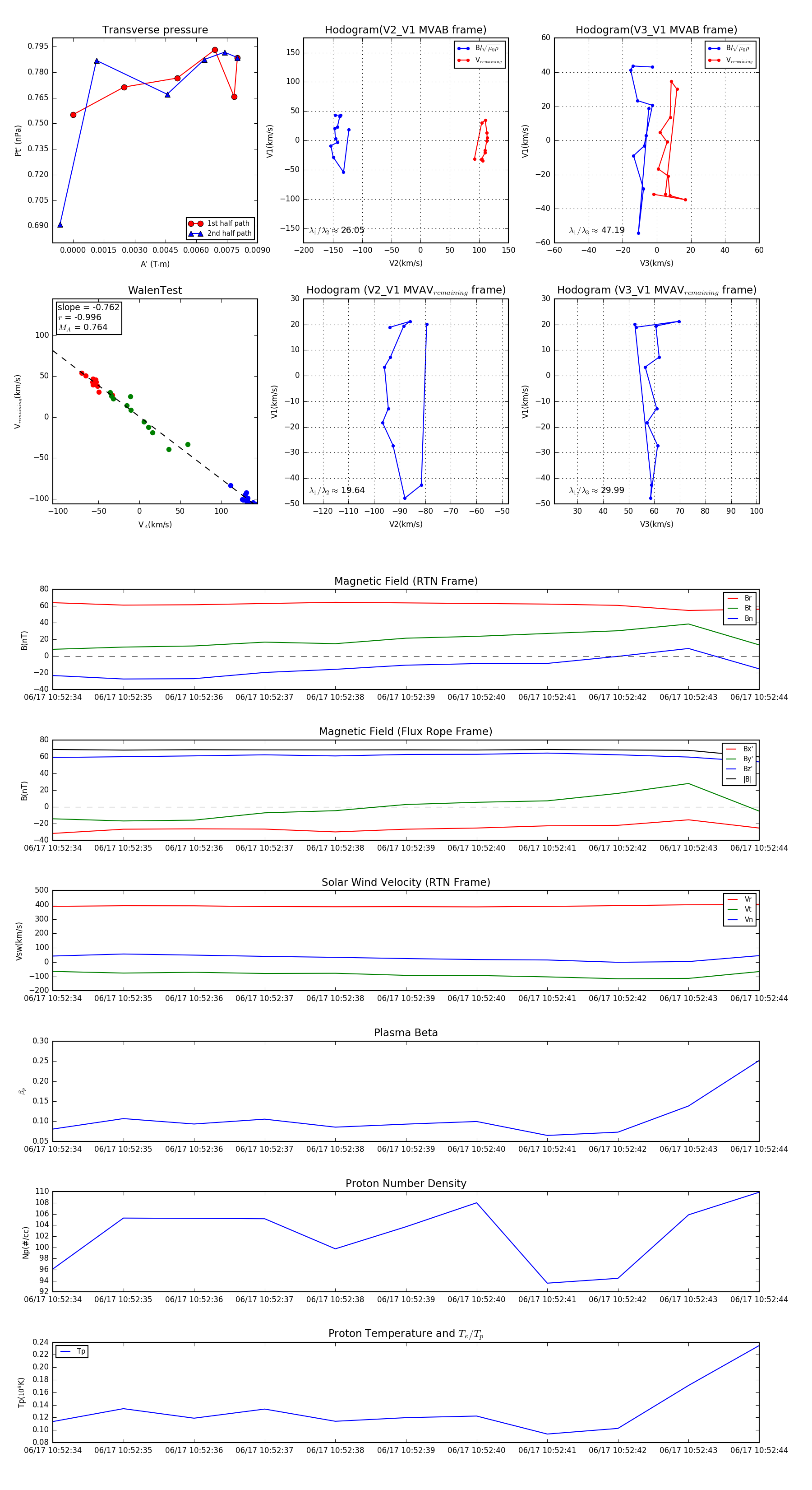
Flux Rope in 2023

Flux Rope Event 2023-06-17 10:52:34 ~ 2023-06-17 10:52:44 (11 seconds)


plot