HOME   LIST
‹–   –›

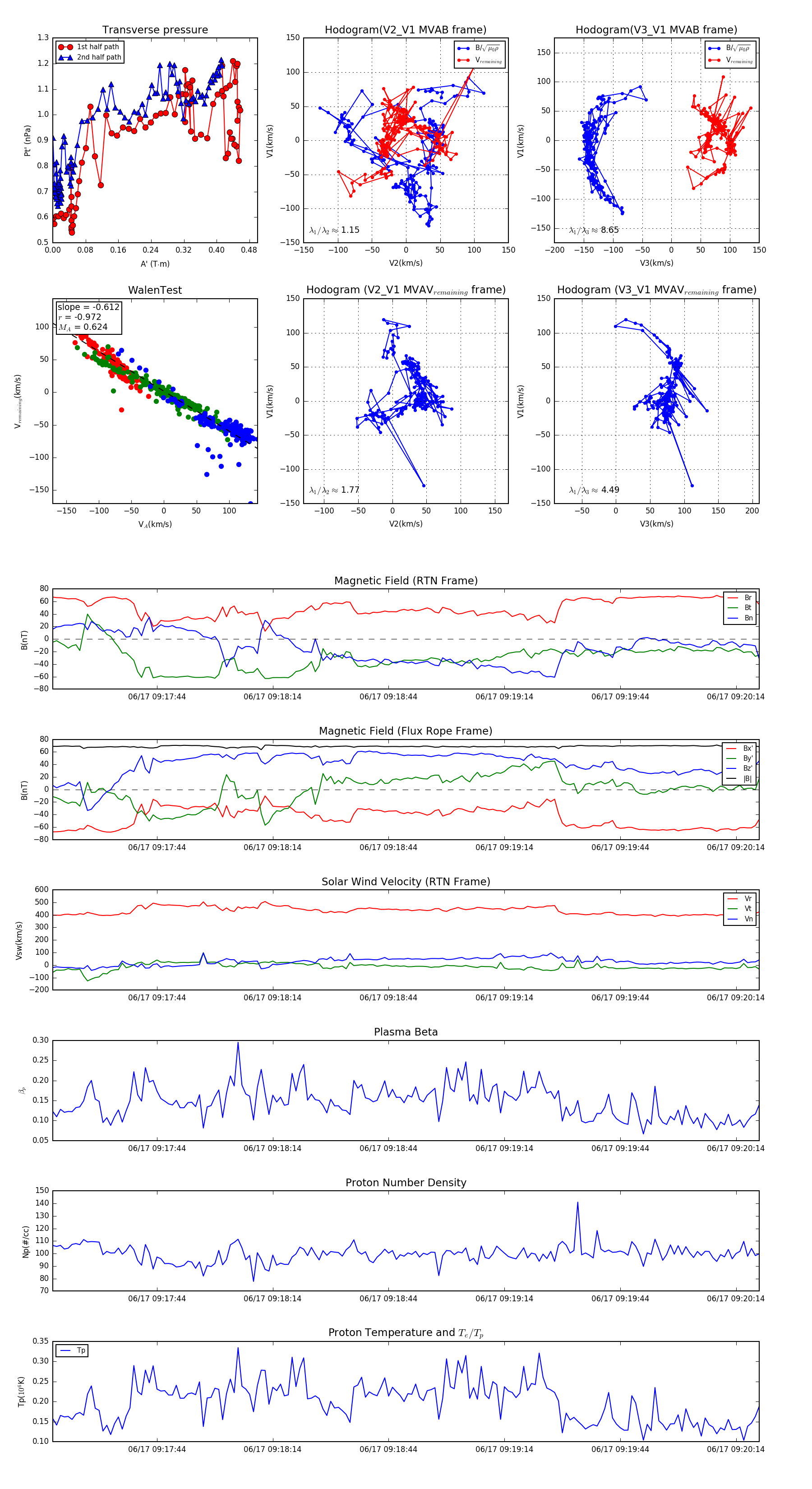
Flux Rope in 2023

Flux Rope Event 2023-06-17 09:17:17 ~ 2023-06-17 09:20:20 (184 seconds)


plot