HOME   LIST
‹–   –›

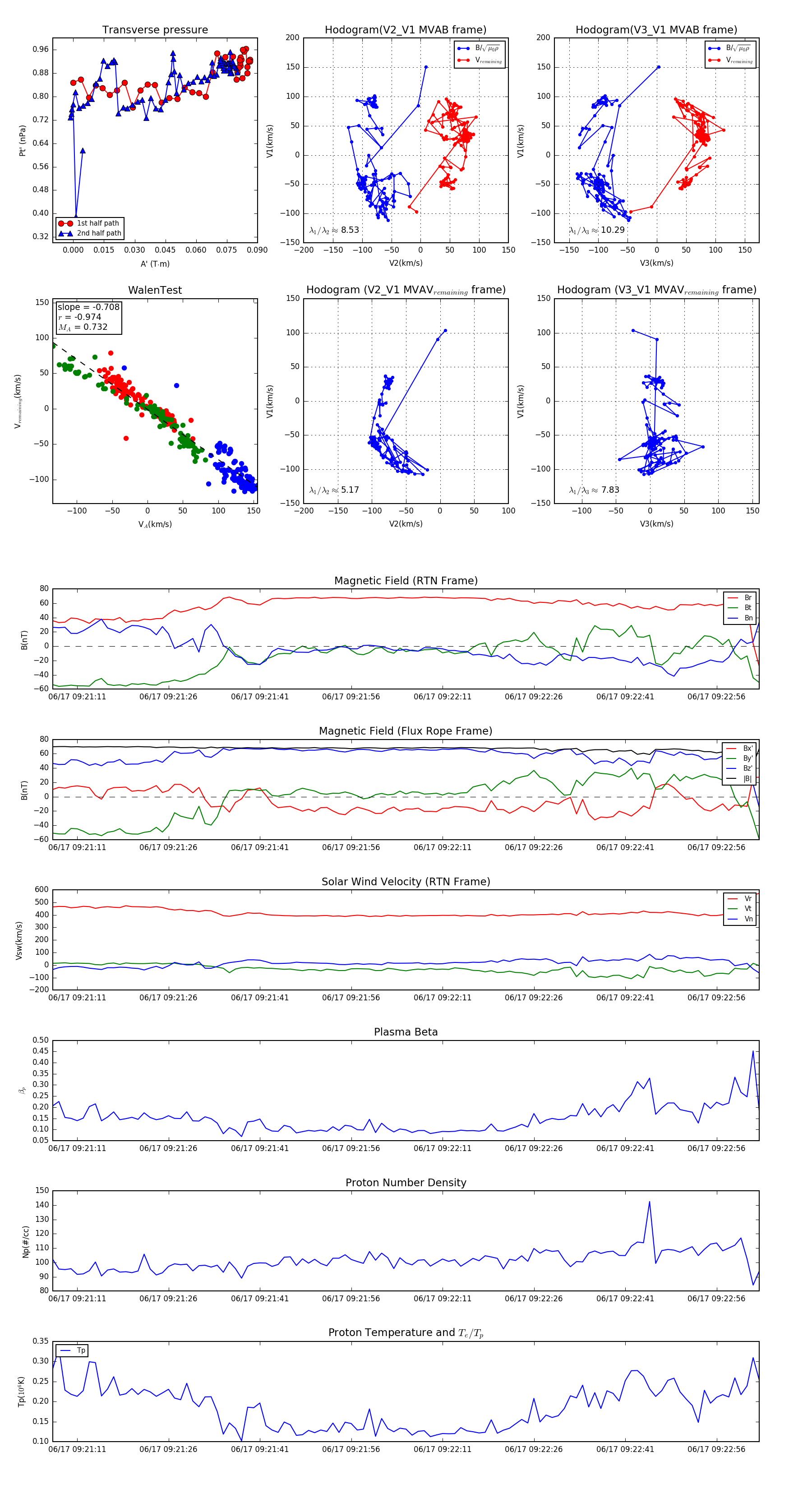
Flux Rope in 2023

Flux Rope Event 2023-06-17 09:21:07 ~ 2023-06-17 09:23:03 (117 seconds)


plot