HOME   LIST
‹–   –›

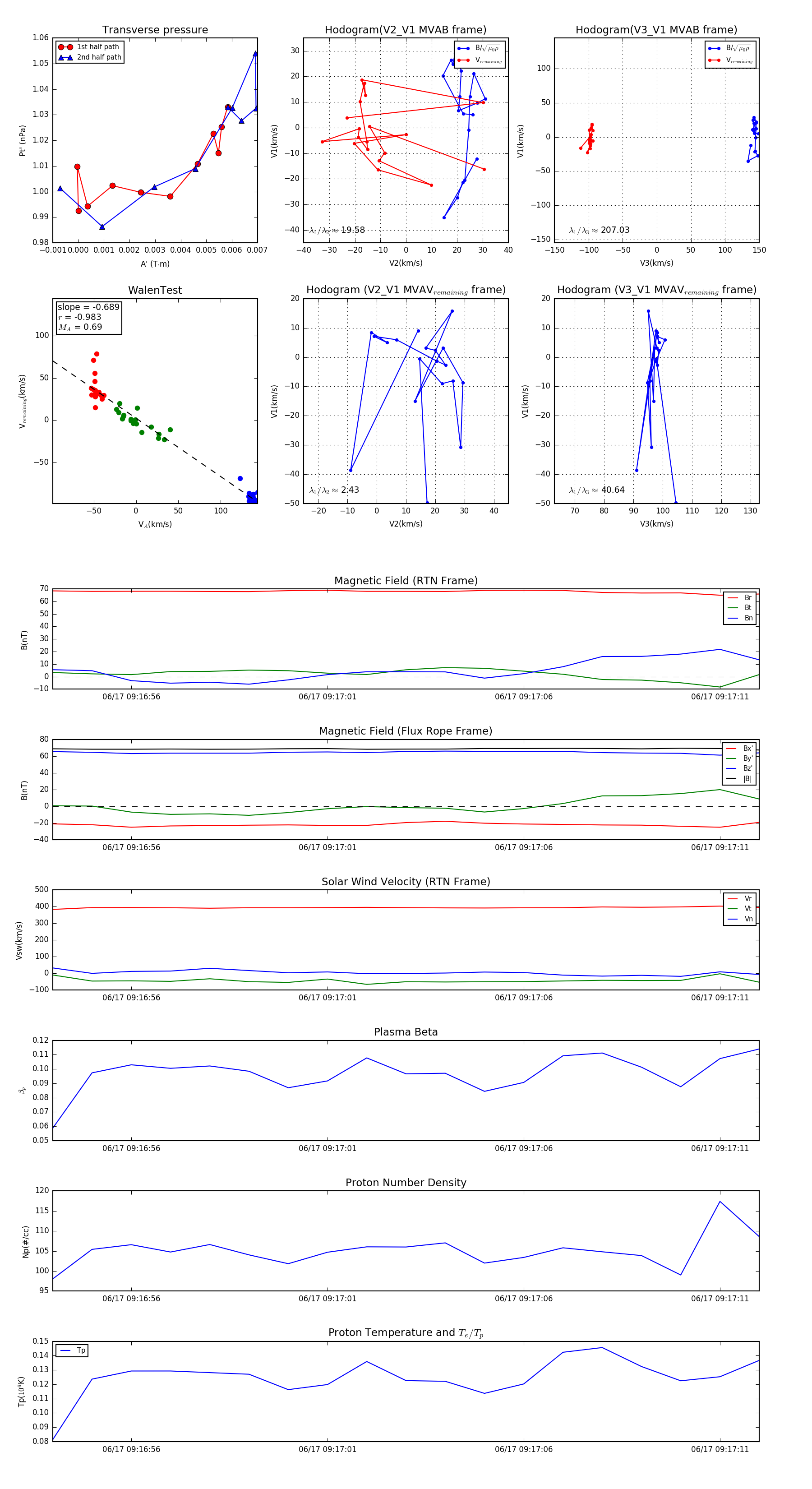
Flux Rope in 2023

Flux Rope Event 2023-06-17 09:16:54 ~ 2023-06-17 09:17:12 (19 seconds)


plot