HOME   LIST
‹–   –›

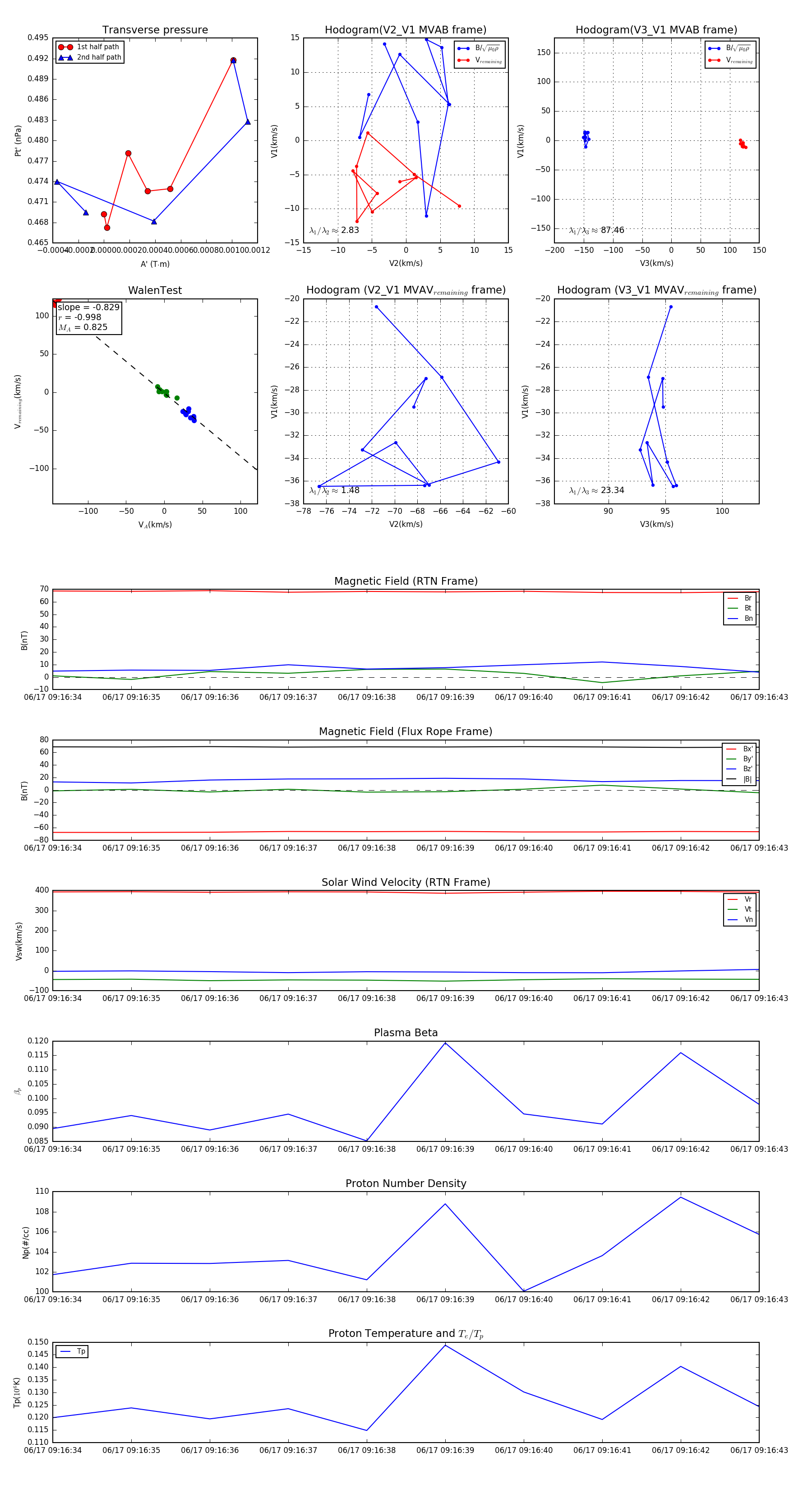
Flux Rope in 2023

Flux Rope Event 2023-06-17 09:16:34 ~ 2023-06-17 09:16:43 (10 seconds)


plot