HOME   LIST
‹–   –›

Flux Rope in 2023

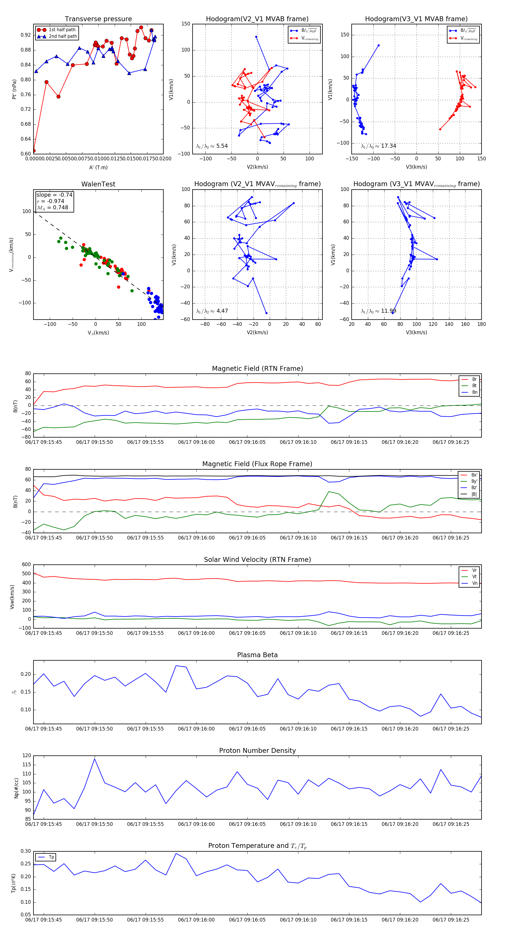
Flux Rope Event 2023-06-17 09:15:44 ~ 2023-06-17 09:16:28 (45 seconds)


plot