HOME   LIST
‹–   –›

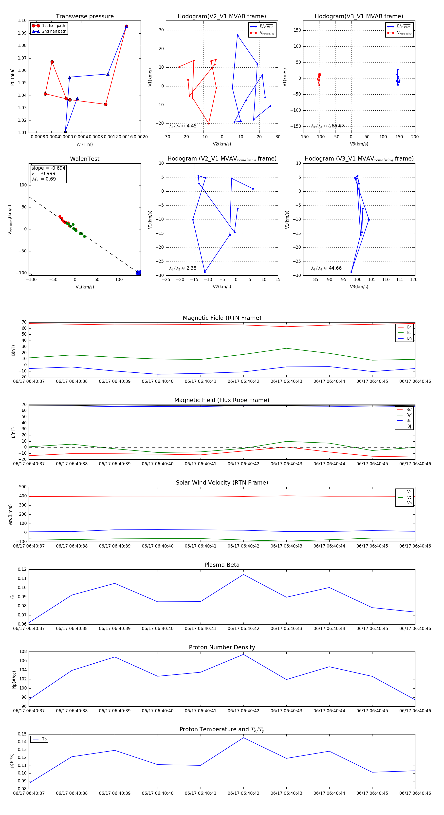
Flux Rope in 2023

Flux Rope Event 2023-06-17 06:40:37 ~ 2023-06-17 06:40:46 (10 seconds)


plot