HOME   LIST
‹–   –›

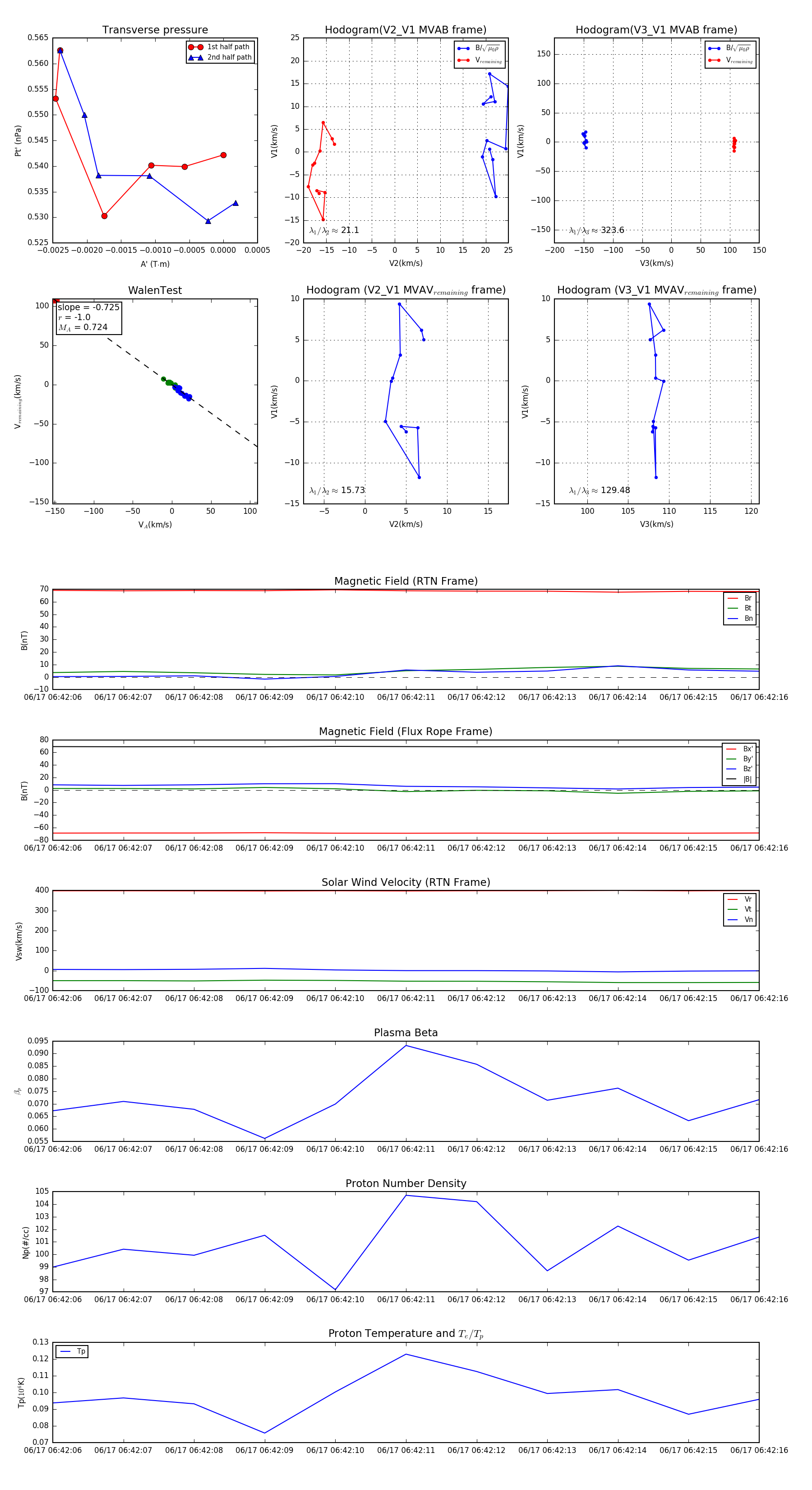
Flux Rope in 2023

Flux Rope Event 2023-06-17 06:42:06 ~ 2023-06-17 06:42:16 (11 seconds)


plot