HOME   LIST
‹–   –›

Flux Rope in 2023

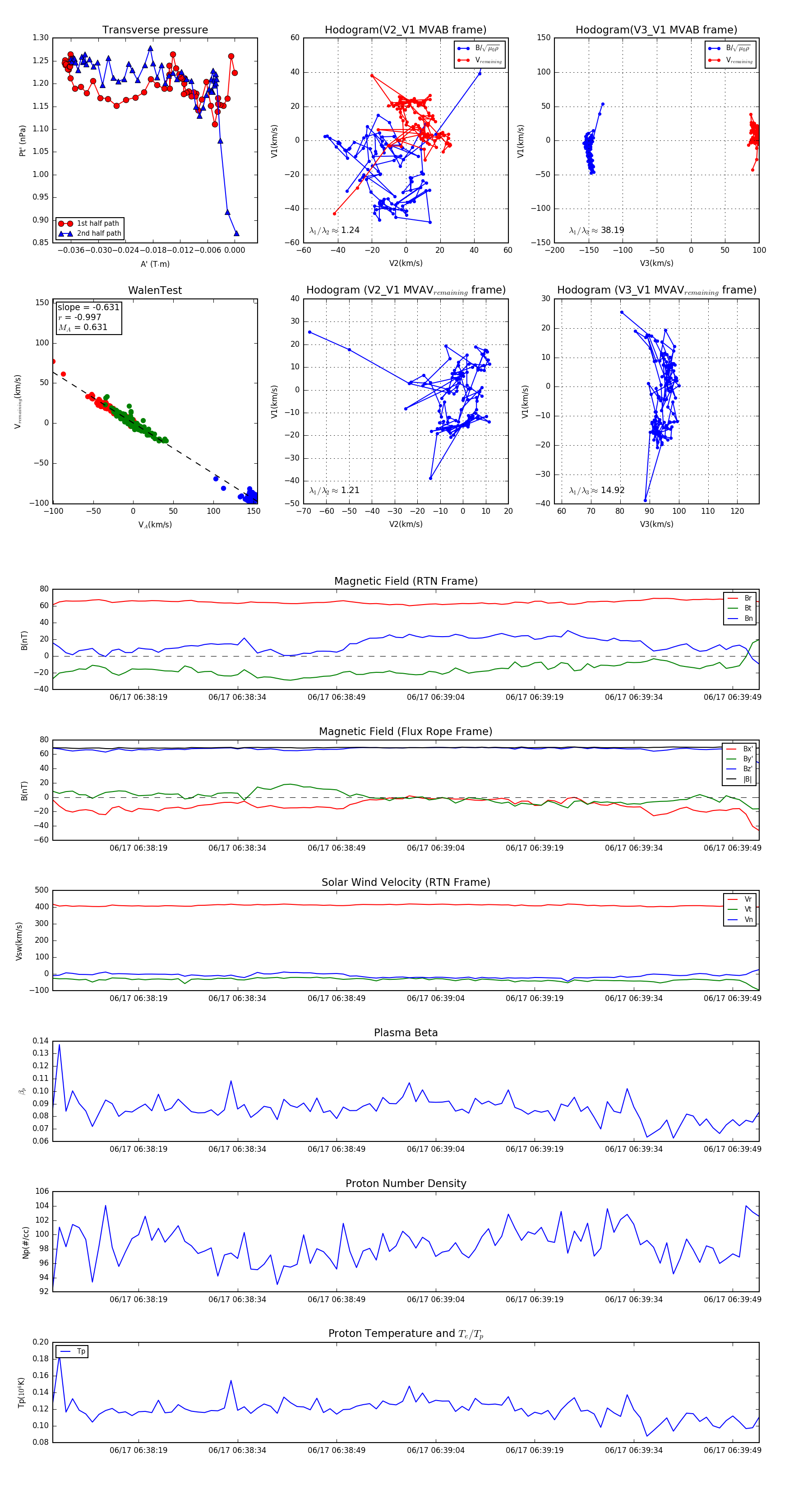
Flux Rope Event 2023-06-17 06:38:06 ~ 2023-06-17 06:39:53 (108 seconds)


plot