HOME   LIST
‹–   –›

Flux Rope in 2023

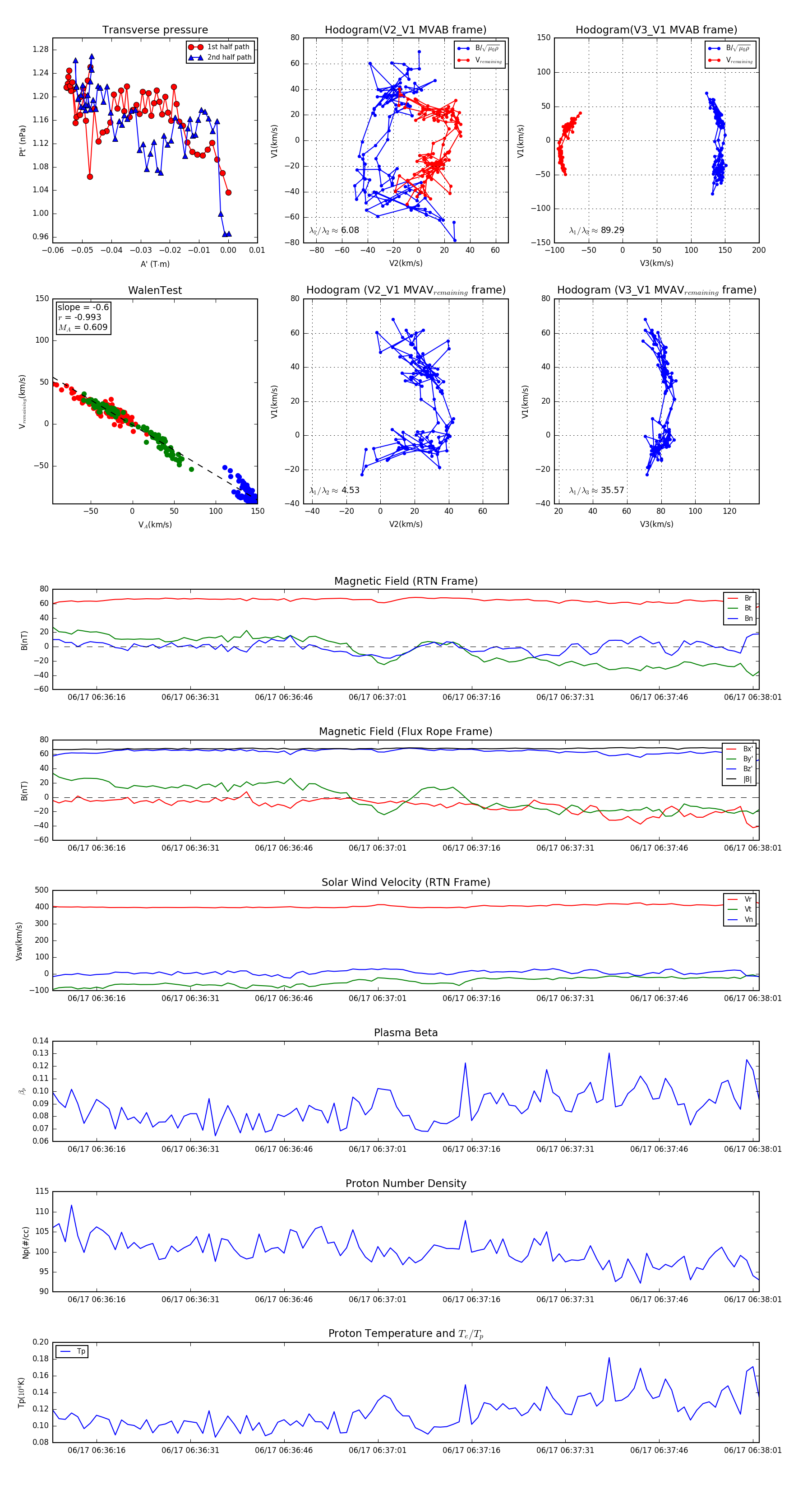
Flux Rope Event 2023-06-17 06:36:09 ~ 2023-06-17 06:38:02 (114 seconds)


plot