HOME   LIST
‹–   –›

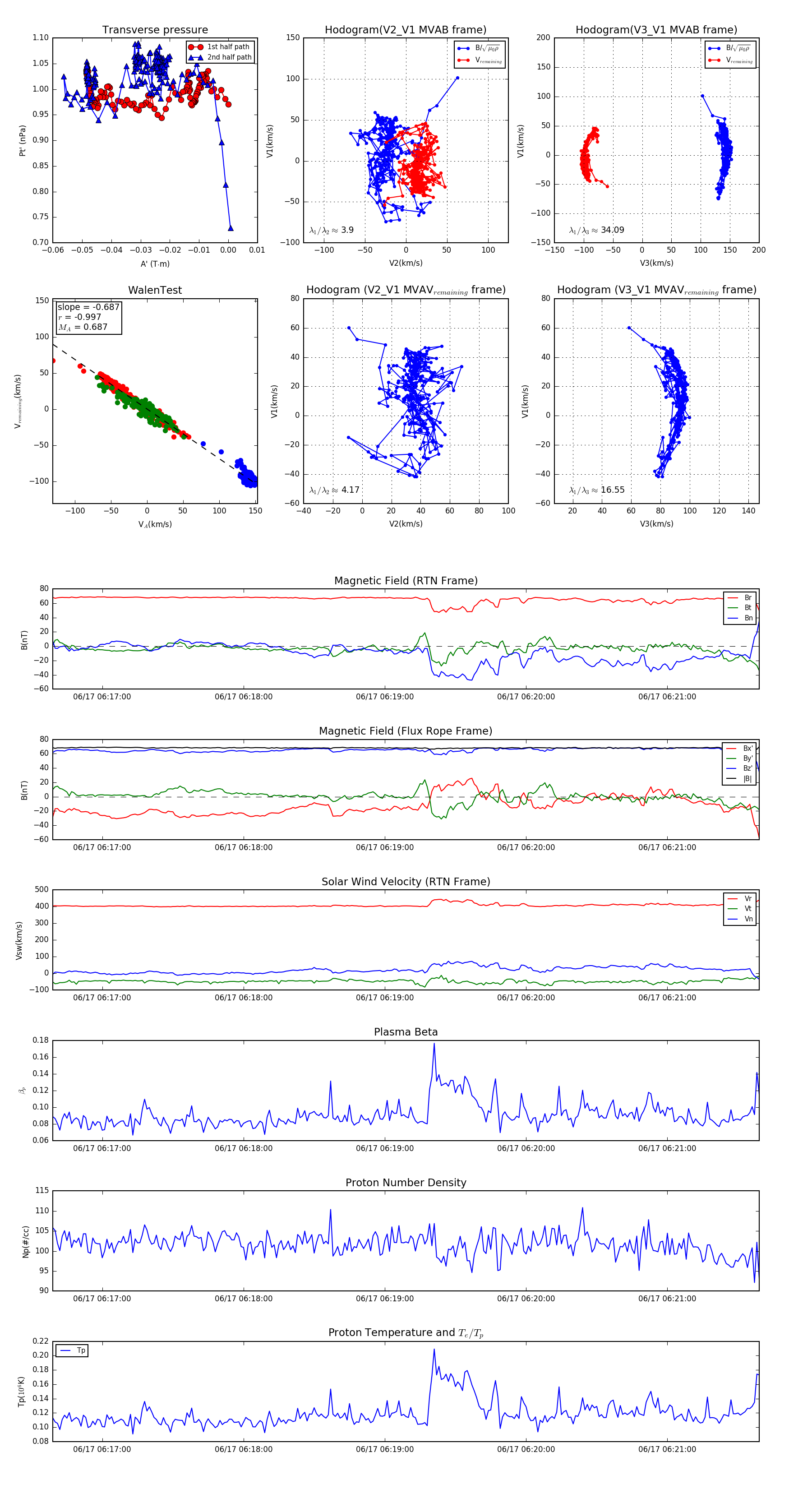
Flux Rope in 2023

Flux Rope Event 2023-06-17 06:16:39 ~ 2023-06-17 06:21:39 (301 seconds)


plot