HOME   LIST
‹–   –›

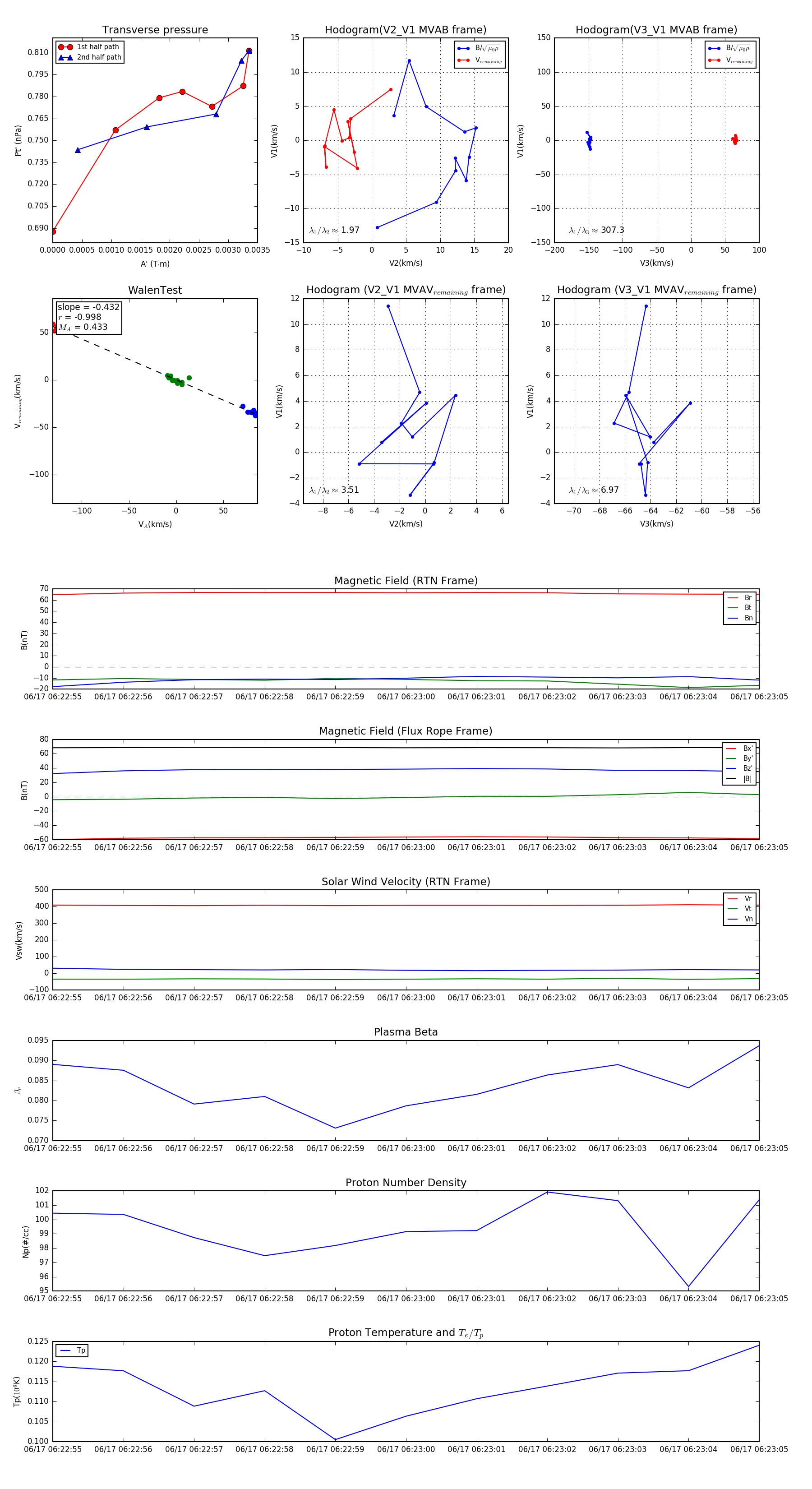
Flux Rope in 2023

Flux Rope Event 2023-06-17 06:22:55 ~ 2023-06-17 06:23:05 (11 seconds)


plot