HOME   LIST
‹–   –›

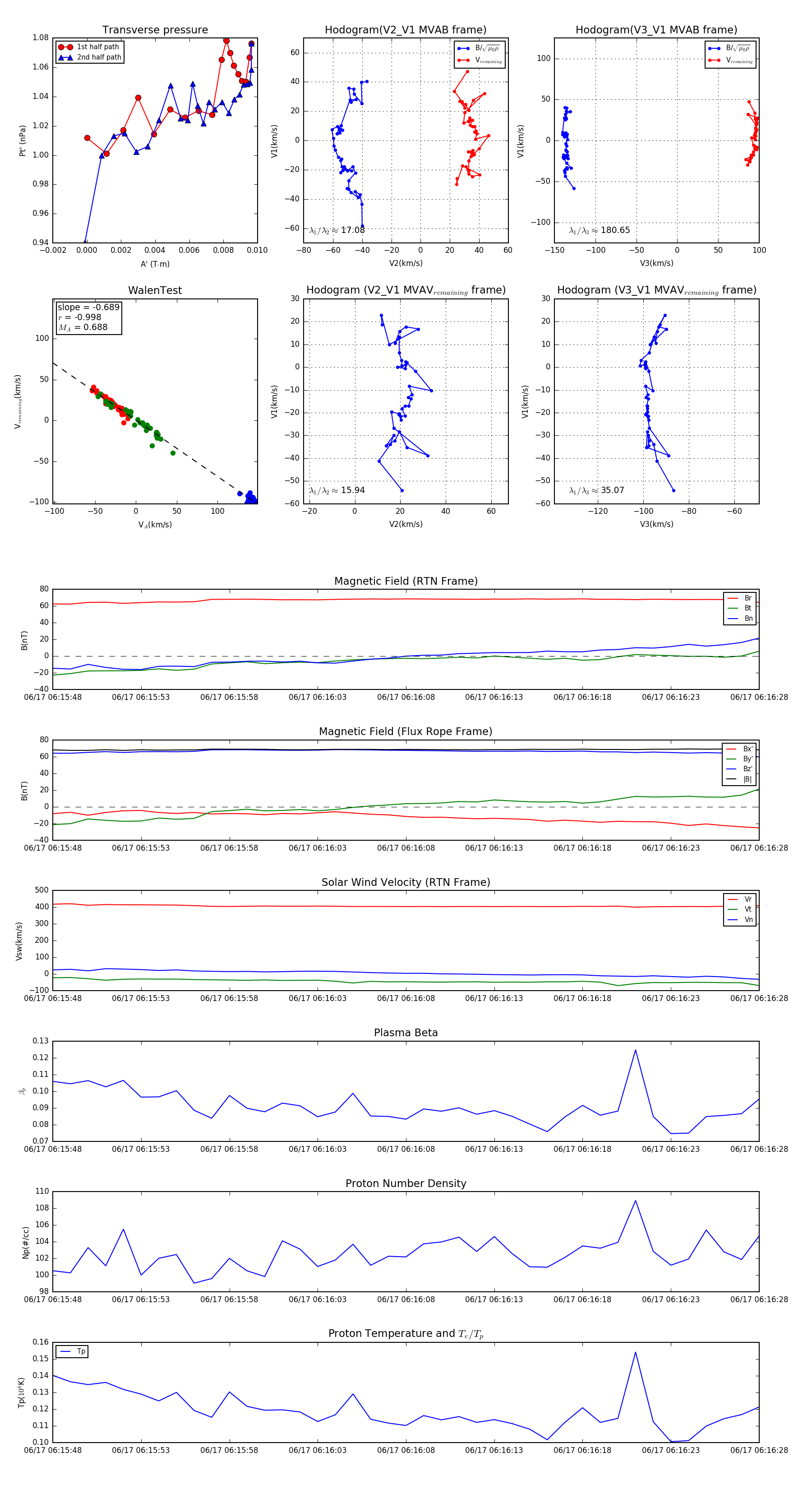
Flux Rope in 2023

Flux Rope Event 2023-06-17 06:15:48 ~ 2023-06-17 06:16:28 (41 seconds)


plot