HOME   LIST
‹–   –›

Flux Rope in 2023

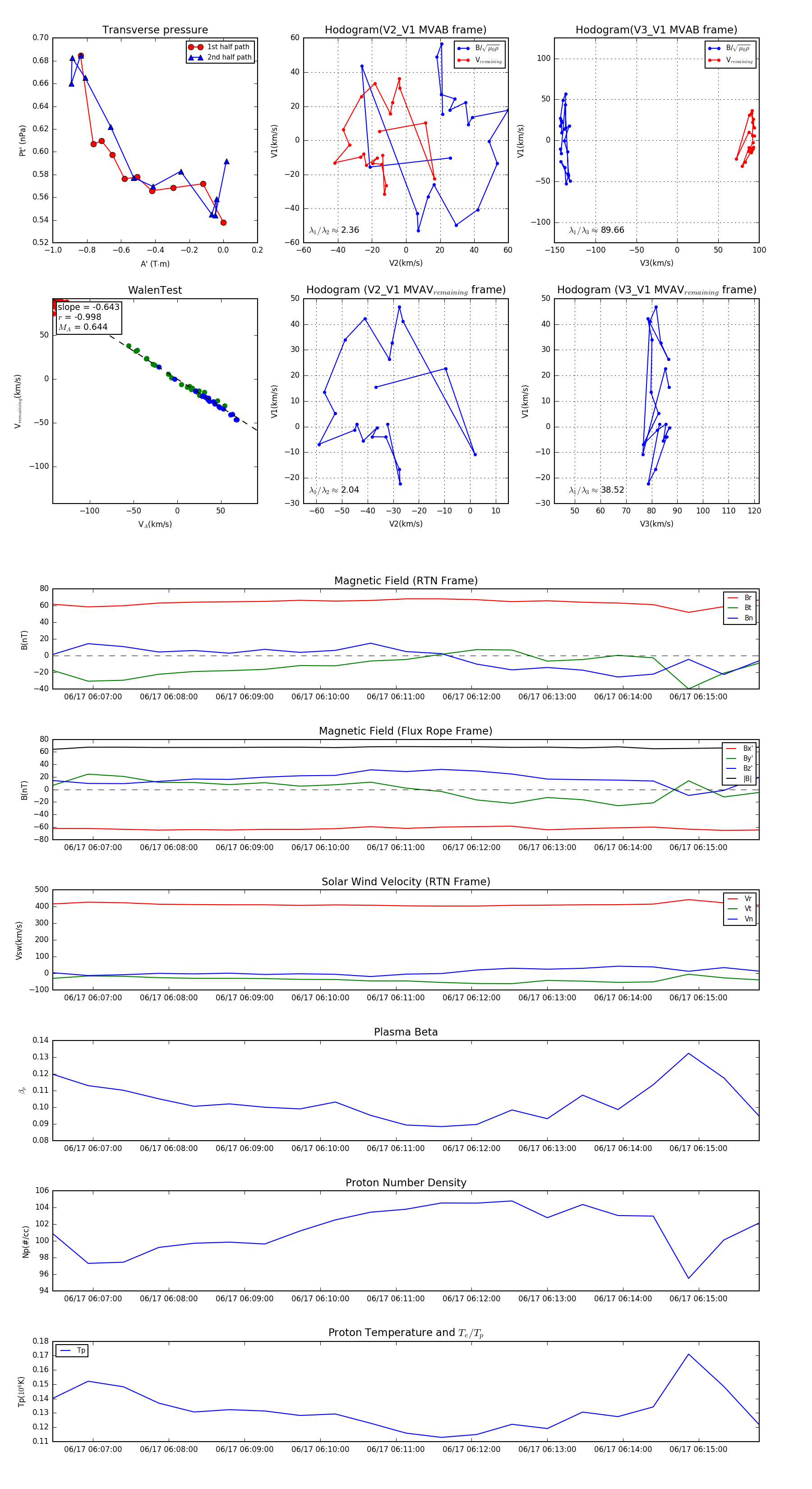
Flux Rope Event 2023-06-17 06:06:28 ~ 2023-06-17 06:15:48 (561 seconds)


plot