HOME   LIST
‹–   –›

Flux Rope in 2023

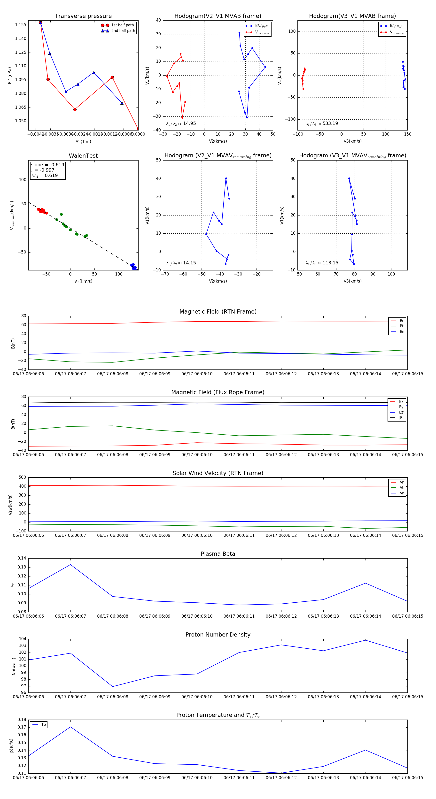
Flux Rope Event 2023-06-17 06:06:06 ~ 2023-06-17 06:06:15 (10 seconds)


plot