HOME   LIST
‹–   –›

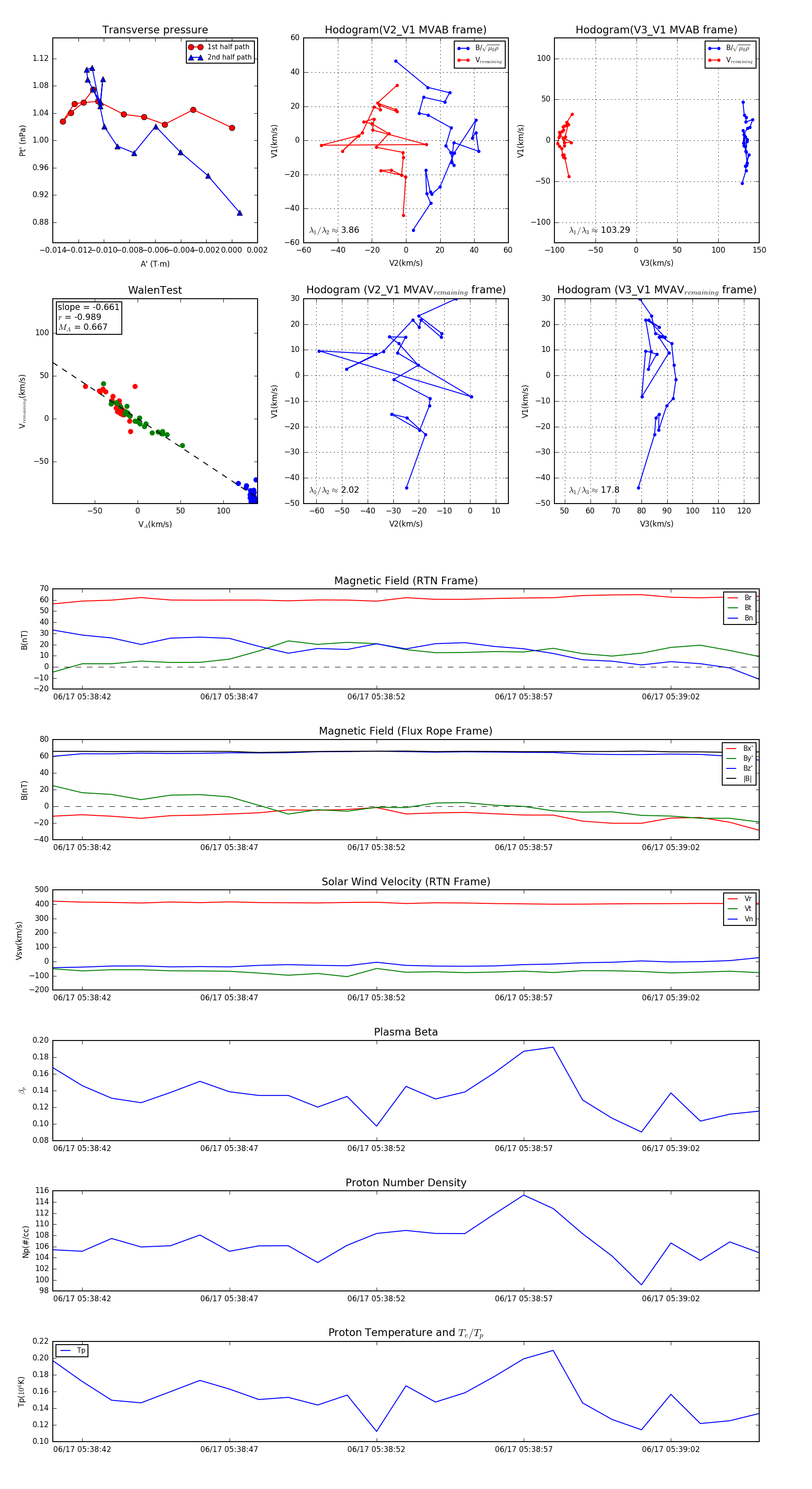
Flux Rope in 2023

Flux Rope Event 2023-06-17 05:38:41 ~ 2023-06-17 05:39:05 (25 seconds)


plot