HOME   LIST
‹–   –›

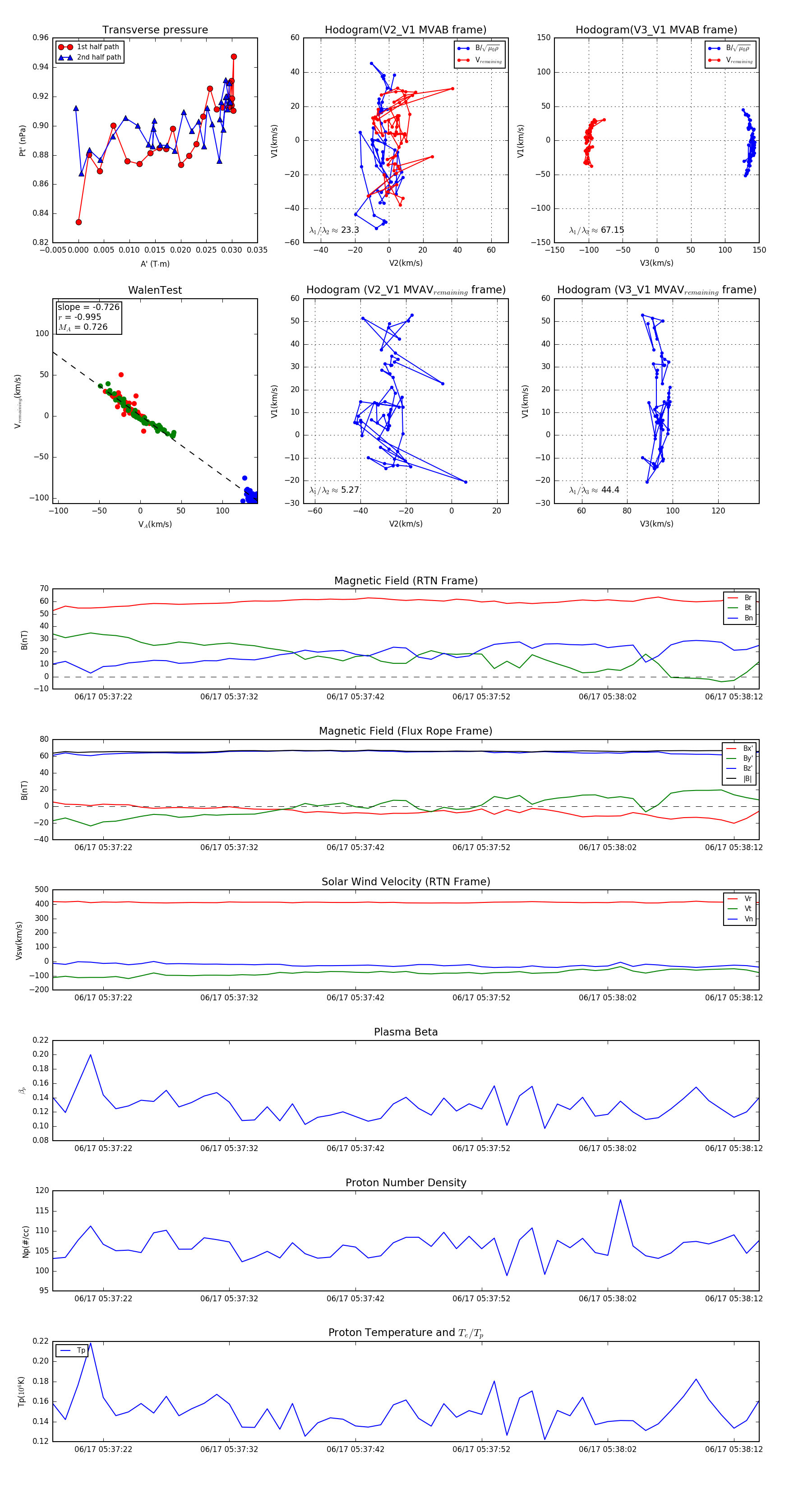
Flux Rope in 2023

Flux Rope Event 2023-06-17 05:37:18 ~ 2023-06-17 05:38:14 (57 seconds)


plot