HOME   LIST
‹–   –›

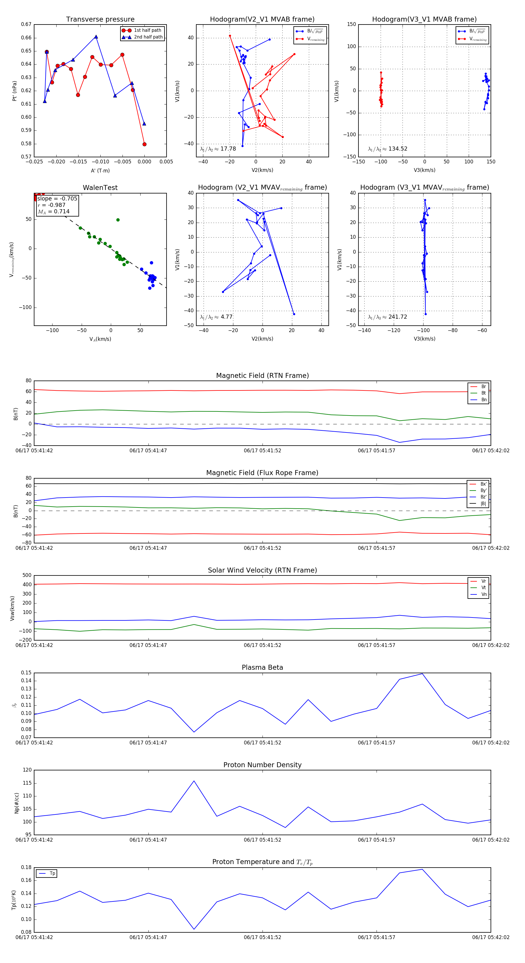
Flux Rope in 2023

Flux Rope Event 2023-06-17 05:41:42 ~ 2023-06-17 05:42:02 (21 seconds)


plot