HOME   LIST
‹–   –›

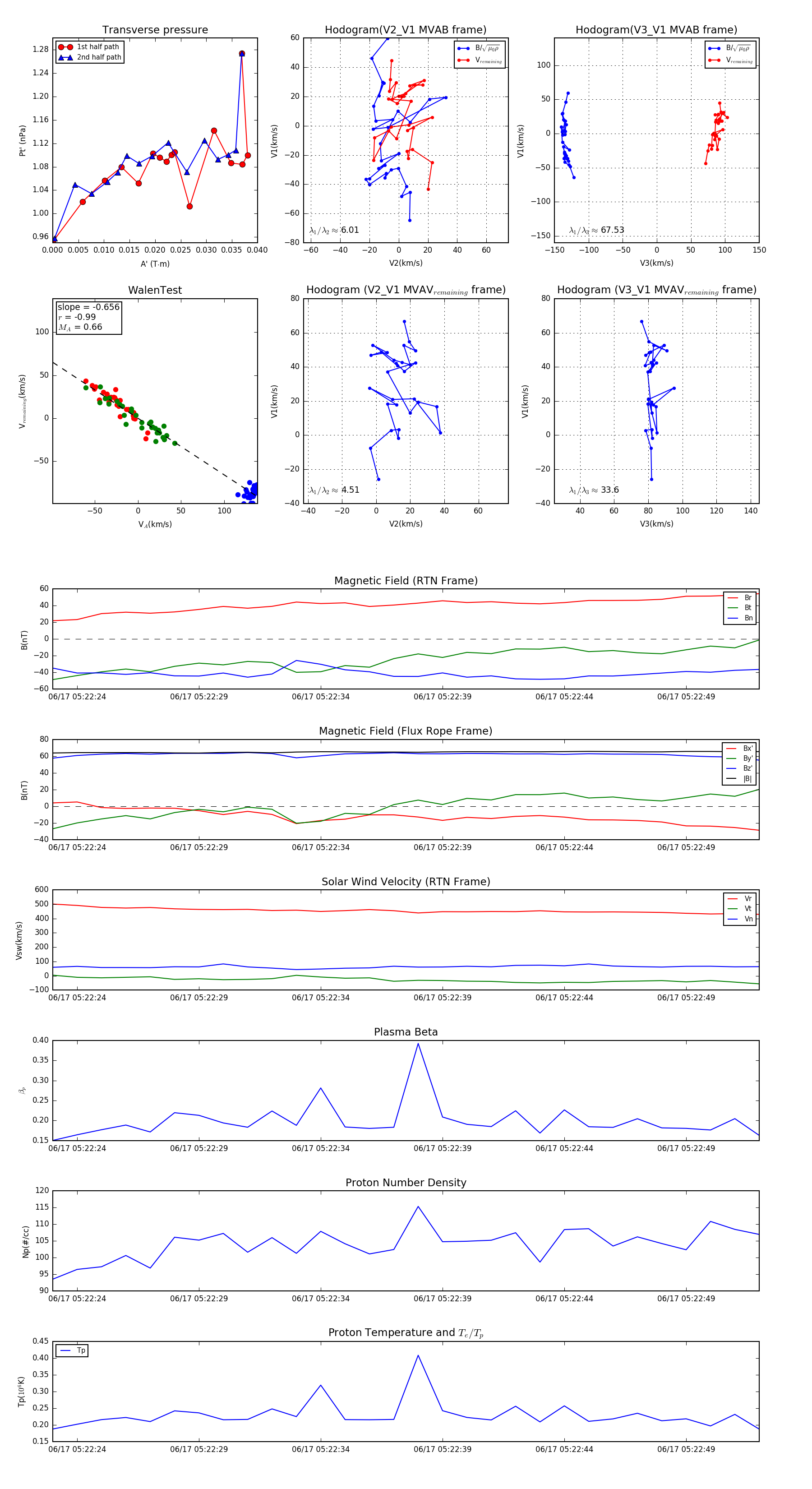
Flux Rope in 2023

Flux Rope Event 2023-06-17 05:22:23 ~ 2023-06-17 05:22:52 (30 seconds)


plot