HOME   LIST
‹–   –›

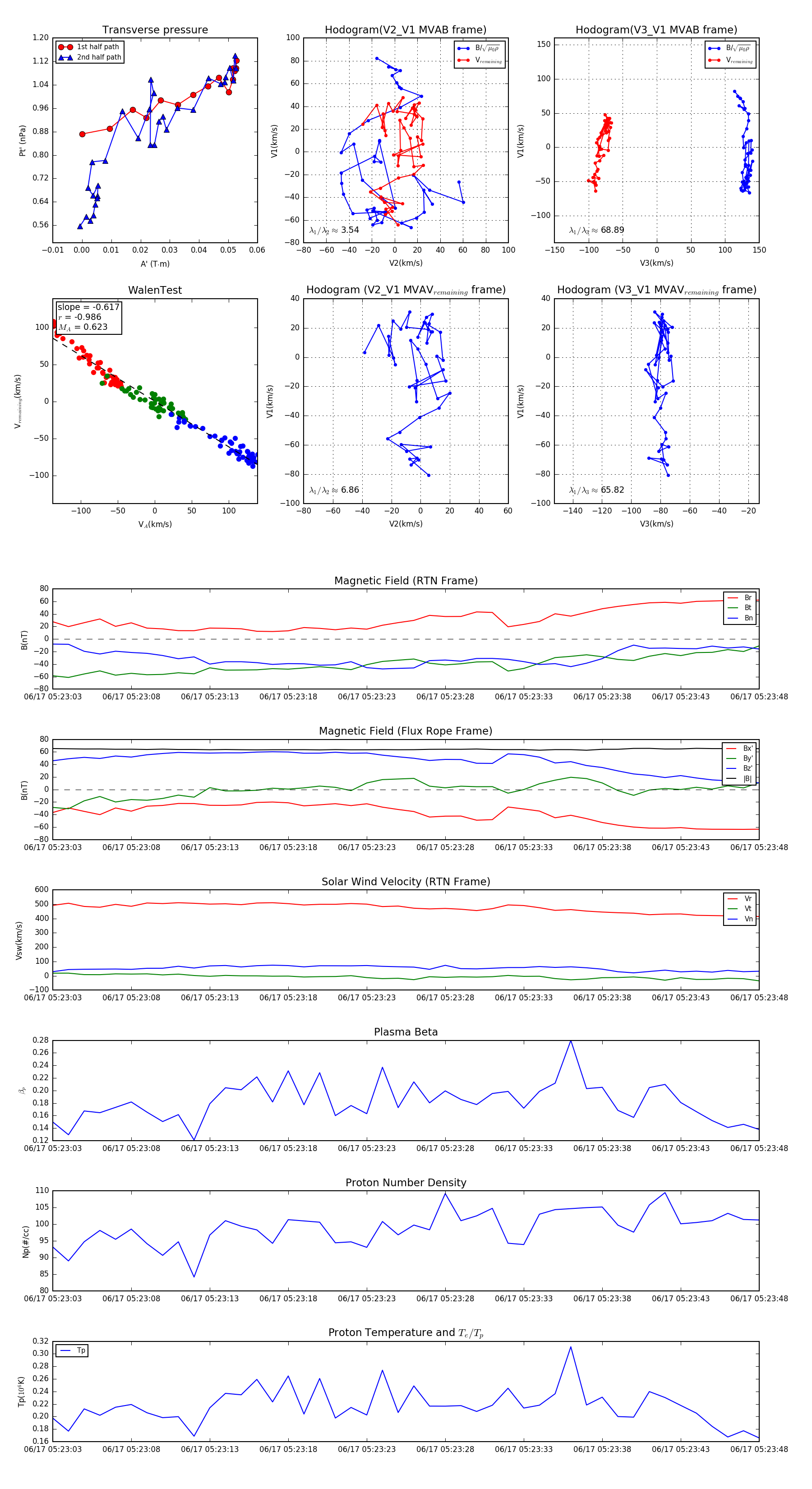
Flux Rope in 2023

Flux Rope Event 2023-06-17 05:23:03 ~ 2023-06-17 05:23:48 (46 seconds)


plot