HOME   LIST
‹–   –›

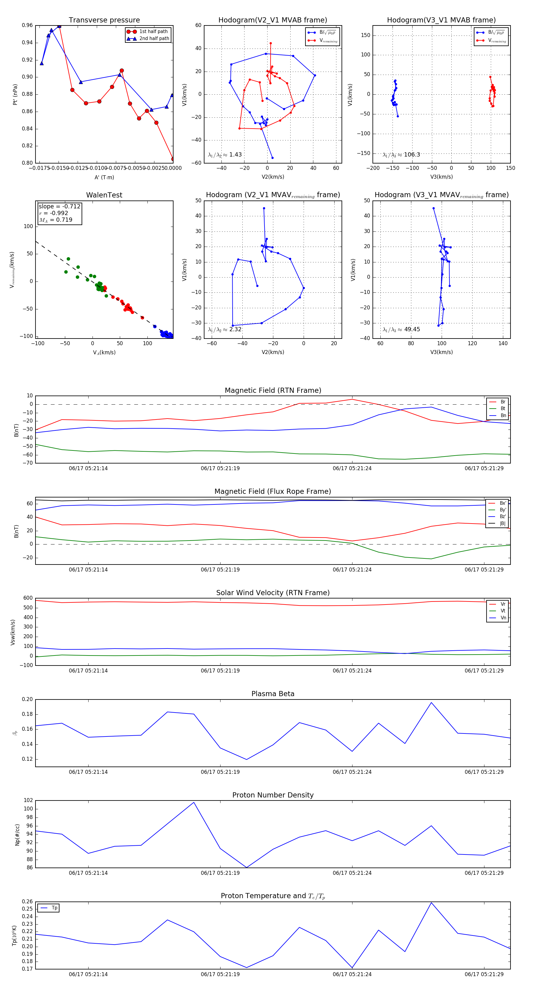
Flux Rope in 2023

Flux Rope Event 2023-06-17 05:21:12 ~ 2023-06-17 05:21:30 (19 seconds)


plot