HOME   LIST
‹–   –›

Flux Rope in 2023

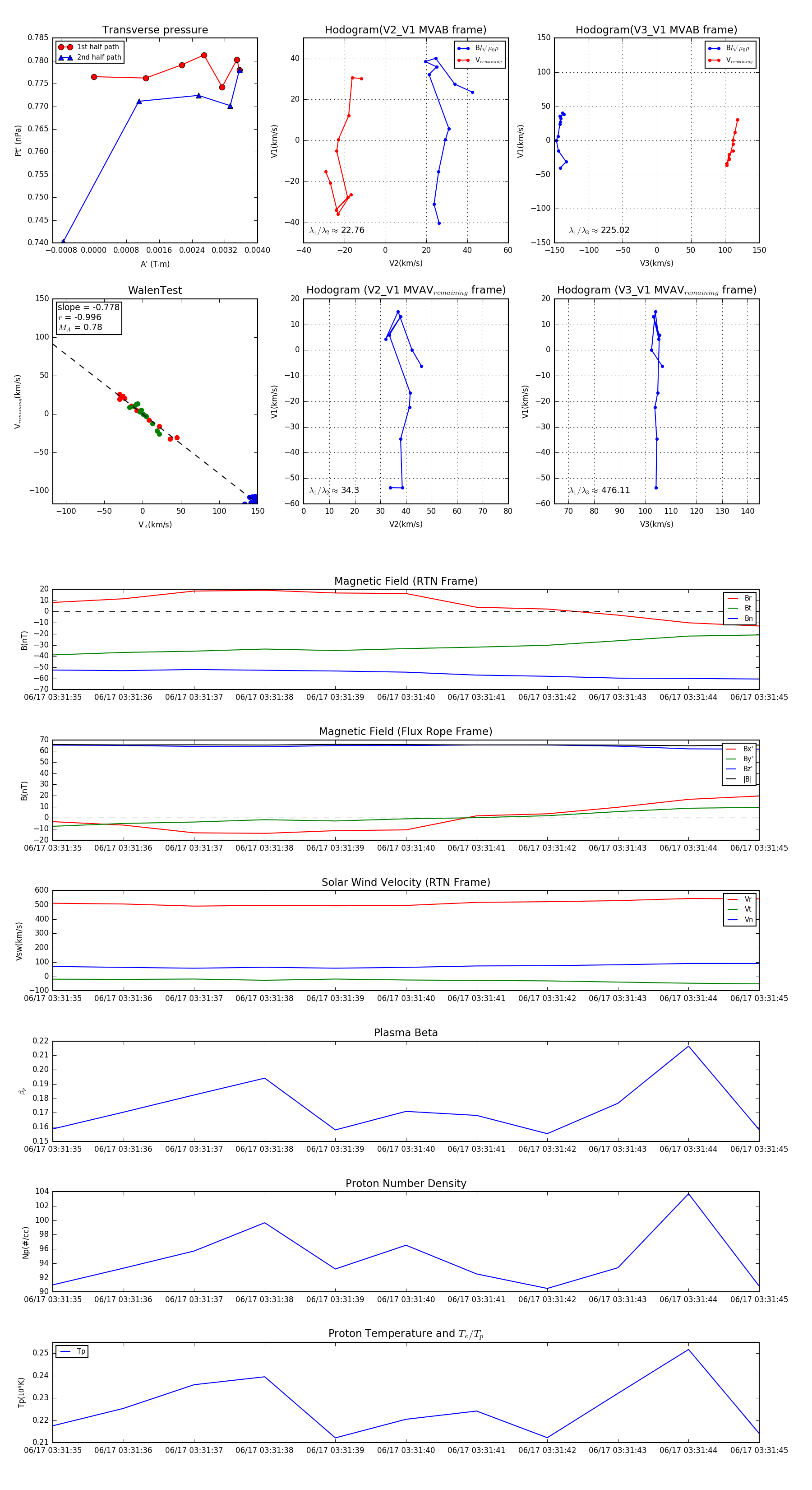
Flux Rope Event 2023-06-17 03:31:35 ~ 2023-06-17 03:31:45 (11 seconds)


plot