HOME   LIST
‹–   –›

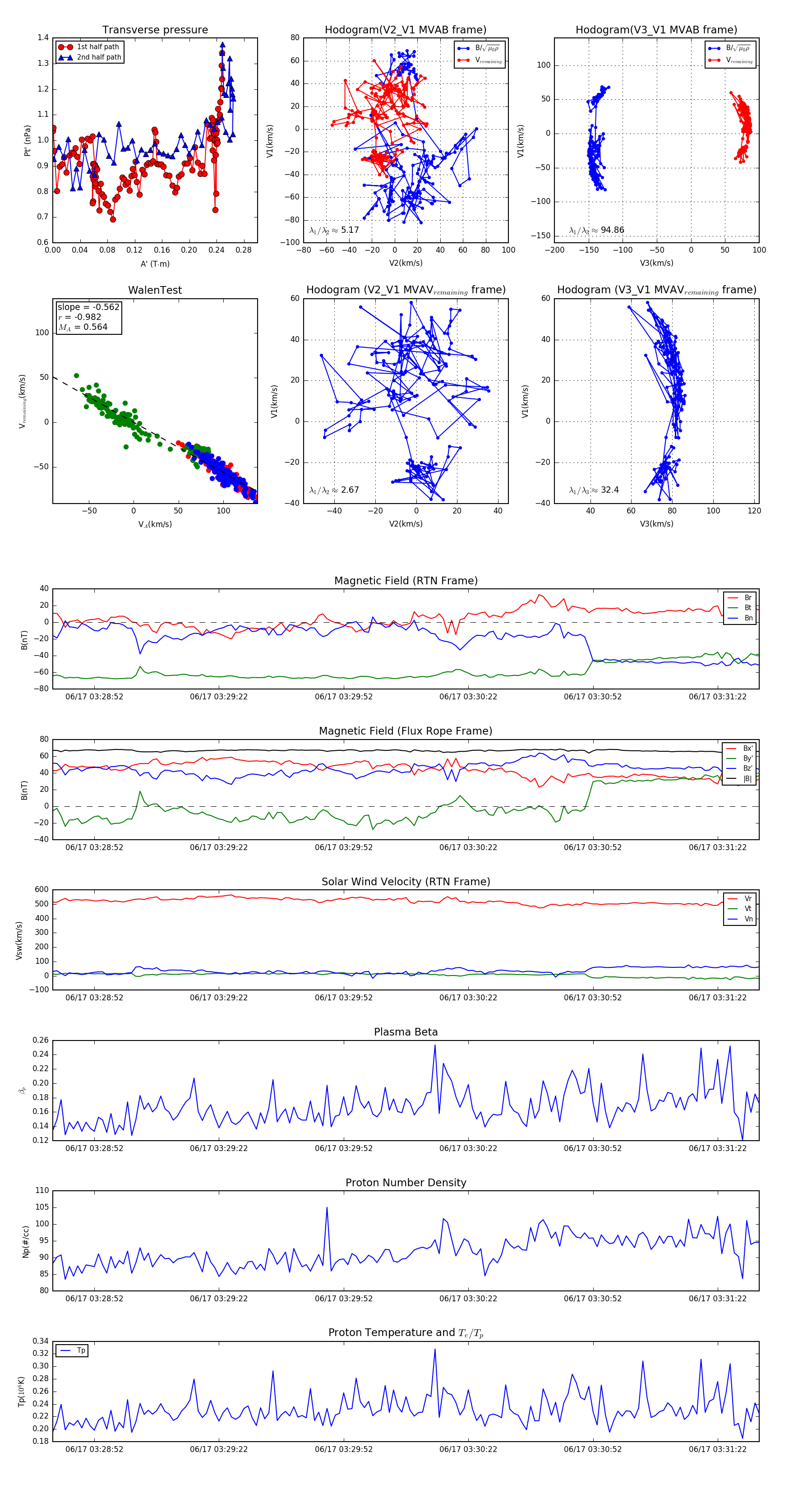
Flux Rope in 2023

Flux Rope Event 2023-06-17 03:28:42 ~ 2023-06-17 03:31:32 (171 seconds)


plot