HOME   LIST
‹–   –›

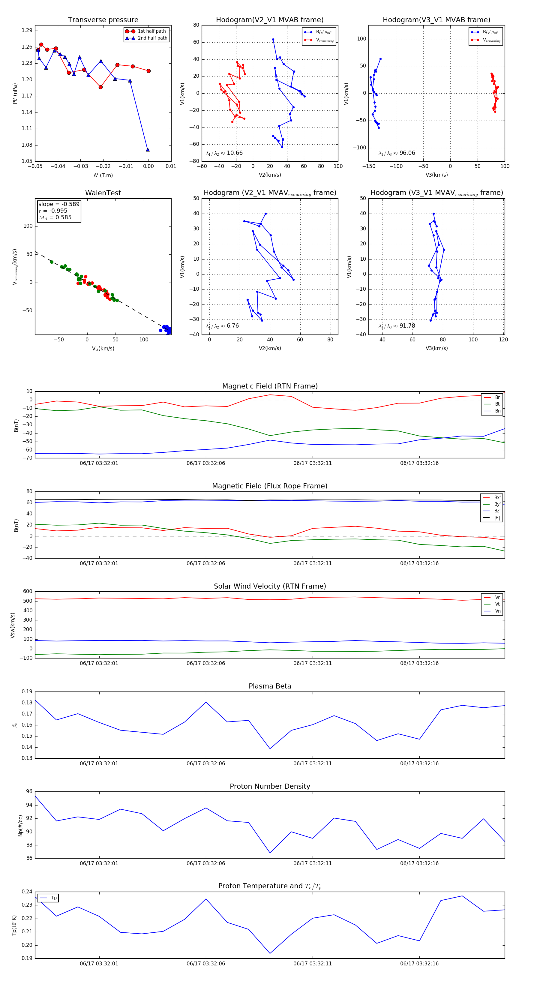
Flux Rope in 2023

Flux Rope Event 2023-06-17 03:31:58 ~ 2023-06-17 03:32:20 (23 seconds)


plot