HOME   LIST
‹–   –›

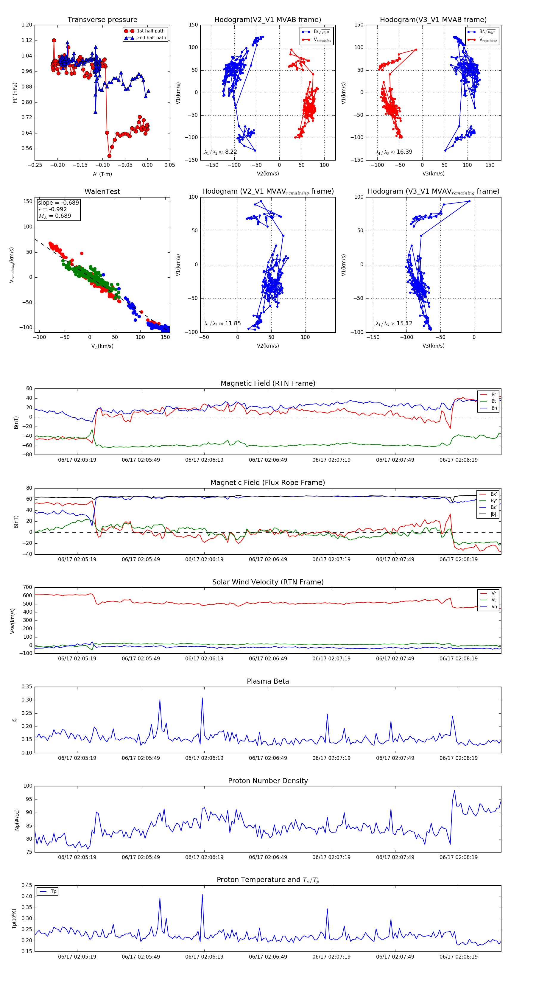
Flux Rope in 2023

Flux Rope Event 2023-06-17 02:04:59 ~ 2023-06-17 02:08:39 (221 seconds)


plot