HOME   LIST
‹–   –›

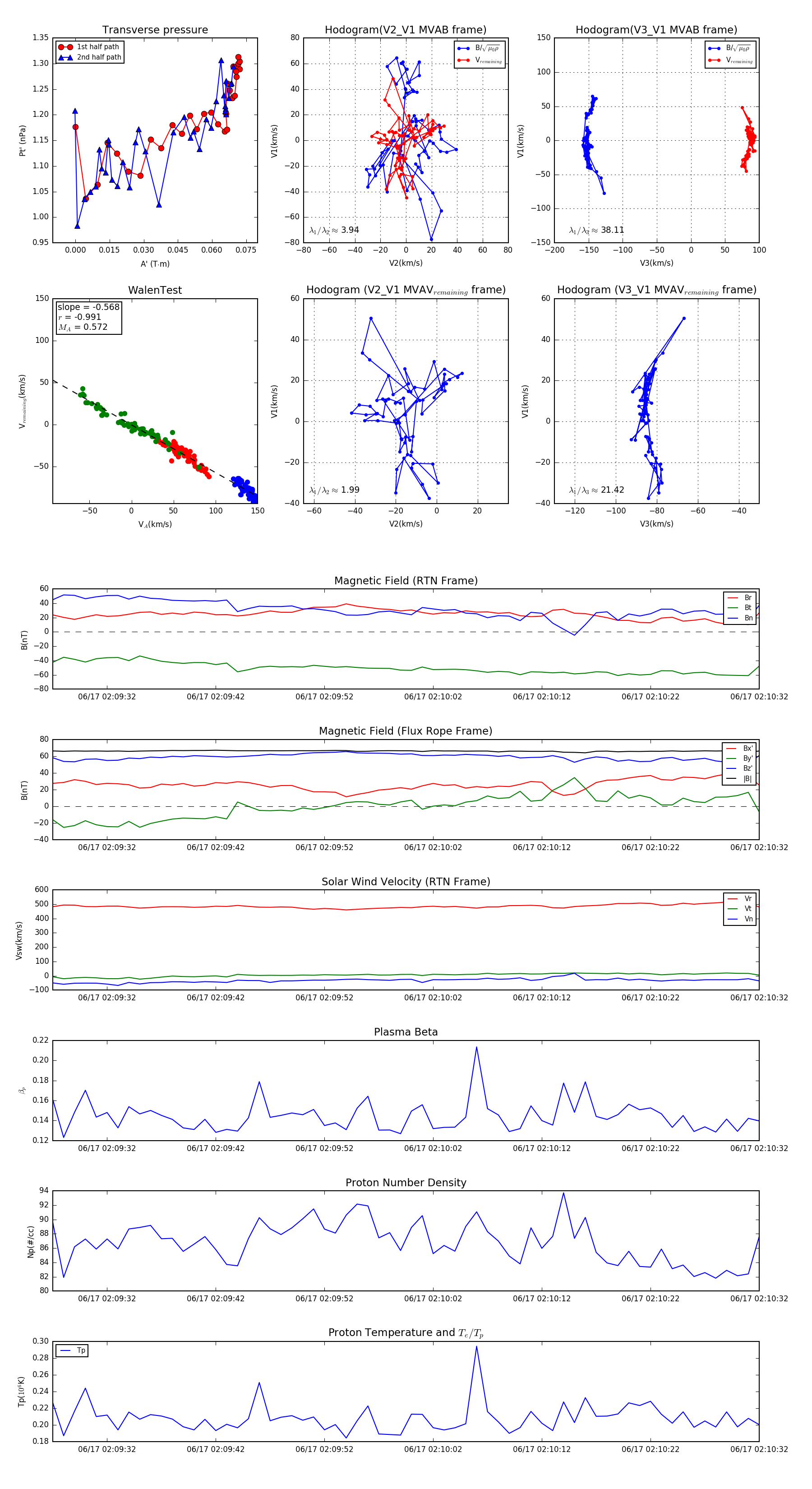
Flux Rope in 2023

Flux Rope Event 2023-06-17 02:09:27 ~ 2023-06-17 02:10:32 (66 seconds)


plot