HOME   LIST
‹–   –›

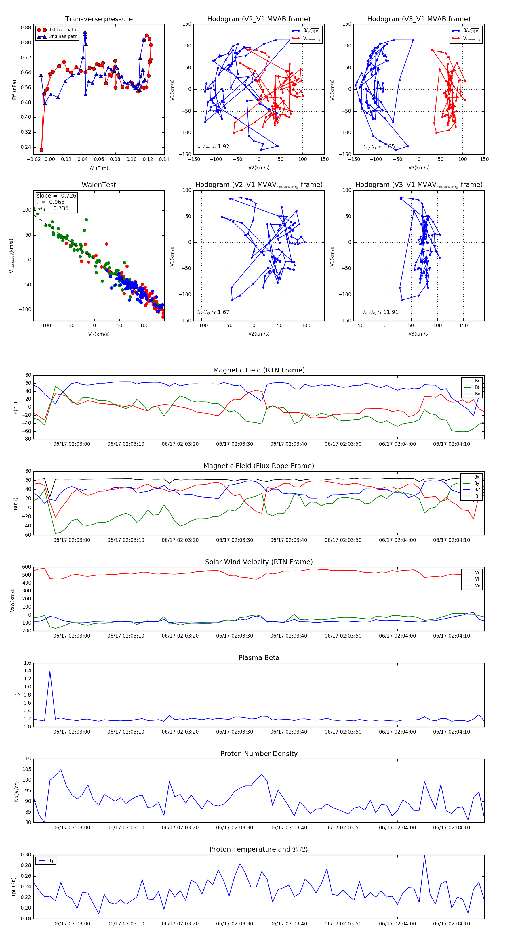
Flux Rope in 2023

Flux Rope Event 2023-06-17 02:02:53 ~ 2023-06-17 02:04:16 (84 seconds)


plot