HOME   LIST
‹–   –›

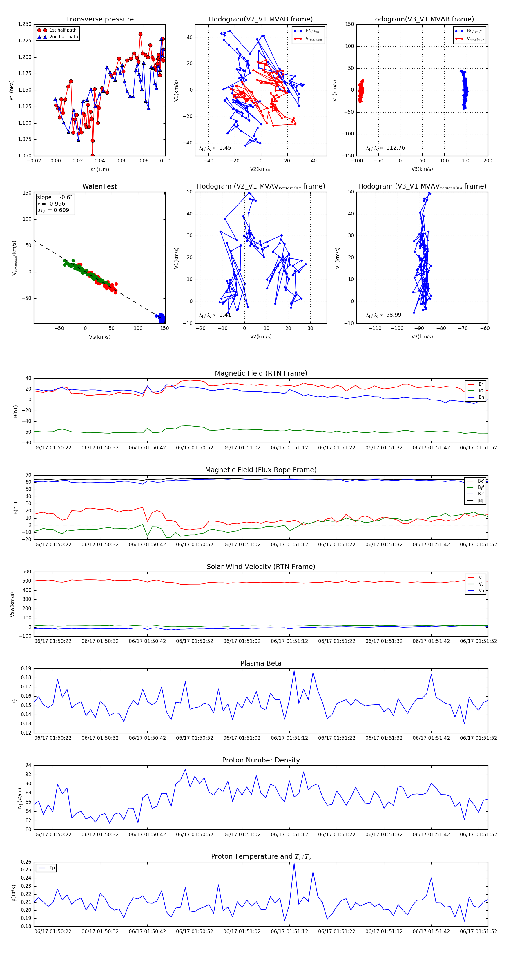
Flux Rope in 2023

Flux Rope Event 2023-06-17 01:50:18 ~ 2023-06-17 01:51:54 (97 seconds)


plot