HOME   LIST
‹–   –›

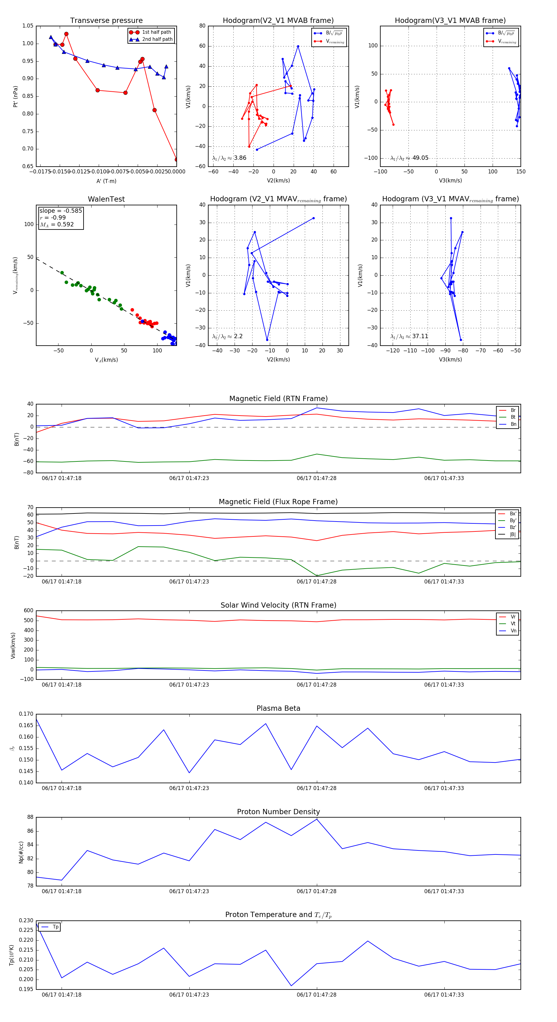
Flux Rope in 2023

Flux Rope Event 2023-06-17 01:47:17 ~ 2023-06-17 01:47:36 (20 seconds)


plot