HOME   LIST
‹–   –›

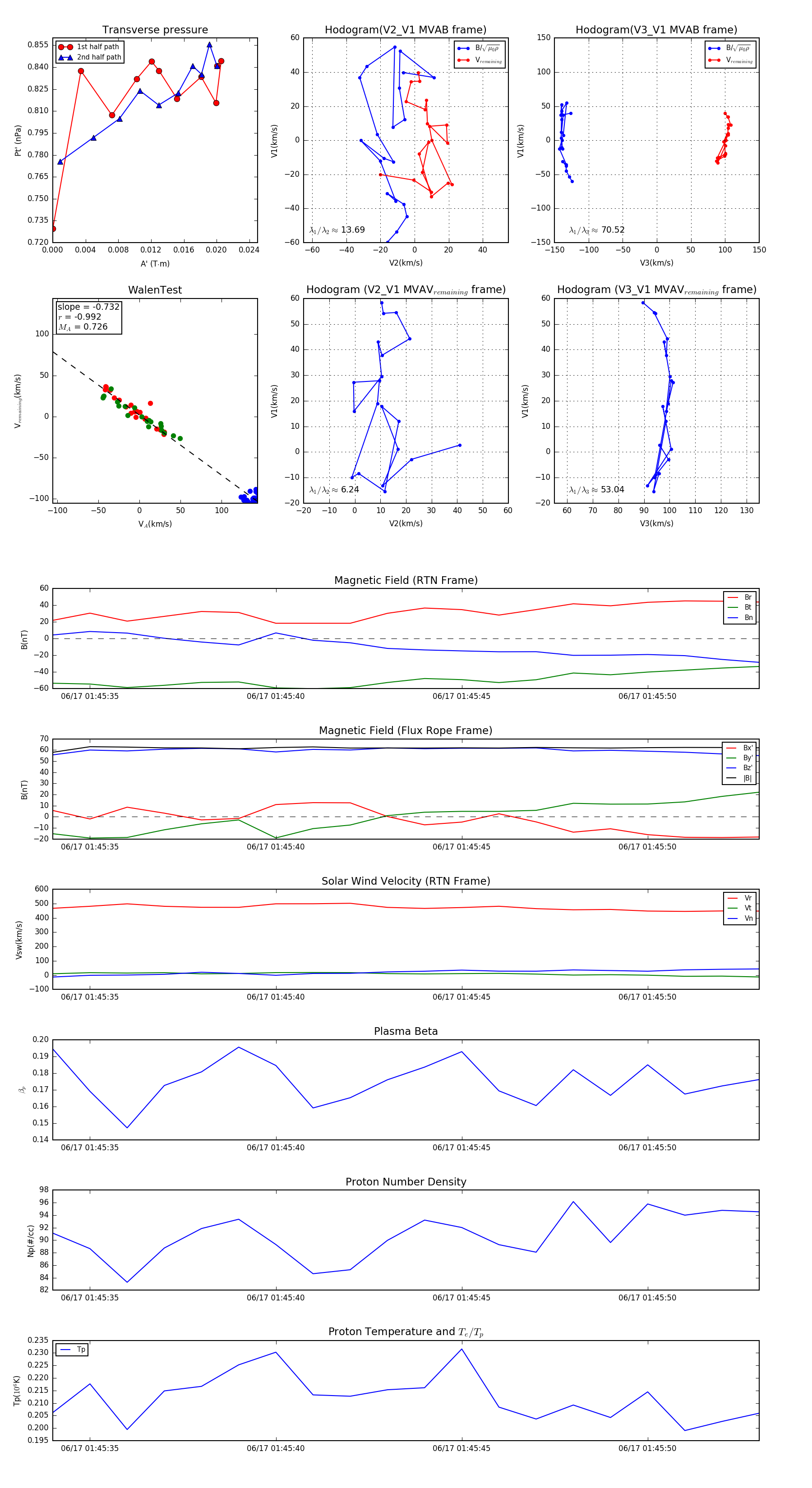
Flux Rope in 2023

Flux Rope Event 2023-06-17 01:45:34 ~ 2023-06-17 01:45:53 (20 seconds)


plot