HOME   LIST
‹–   –›

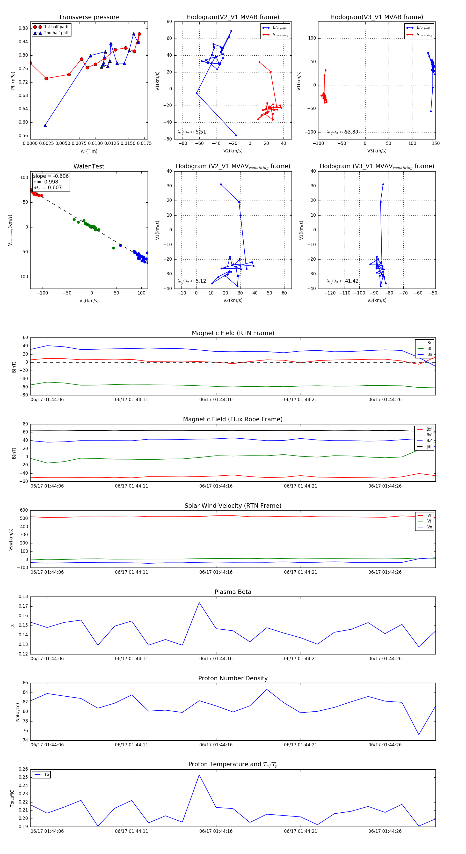
Flux Rope in 2023

Flux Rope Event 2023-06-17 01:44:05 ~ 2023-06-17 01:44:29 (25 seconds)


plot