HOME   LIST
‹–   –›

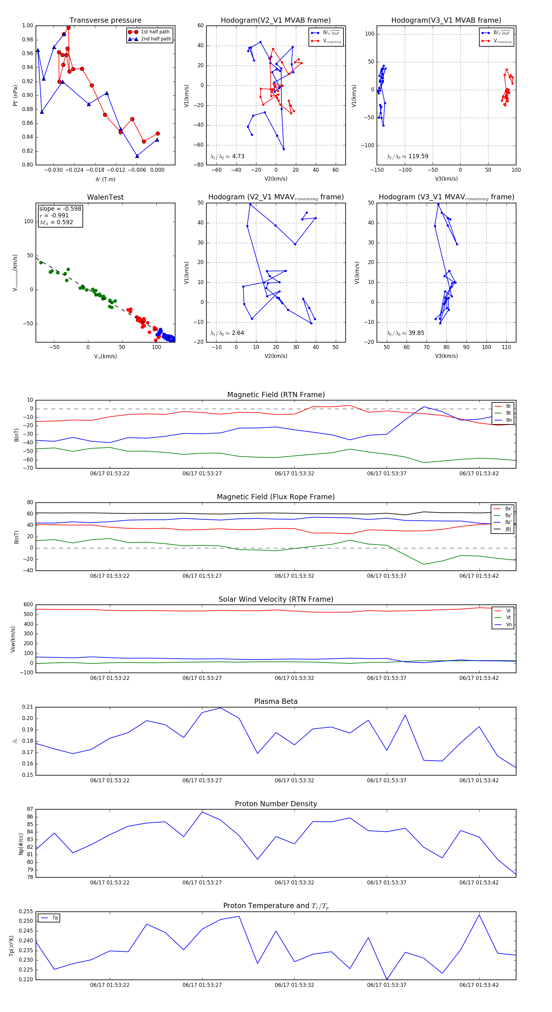
Flux Rope in 2023

Flux Rope Event 2023-06-17 01:53:18 ~ 2023-06-17 01:53:44 (27 seconds)


plot