HOME   LIST
‹–   –›

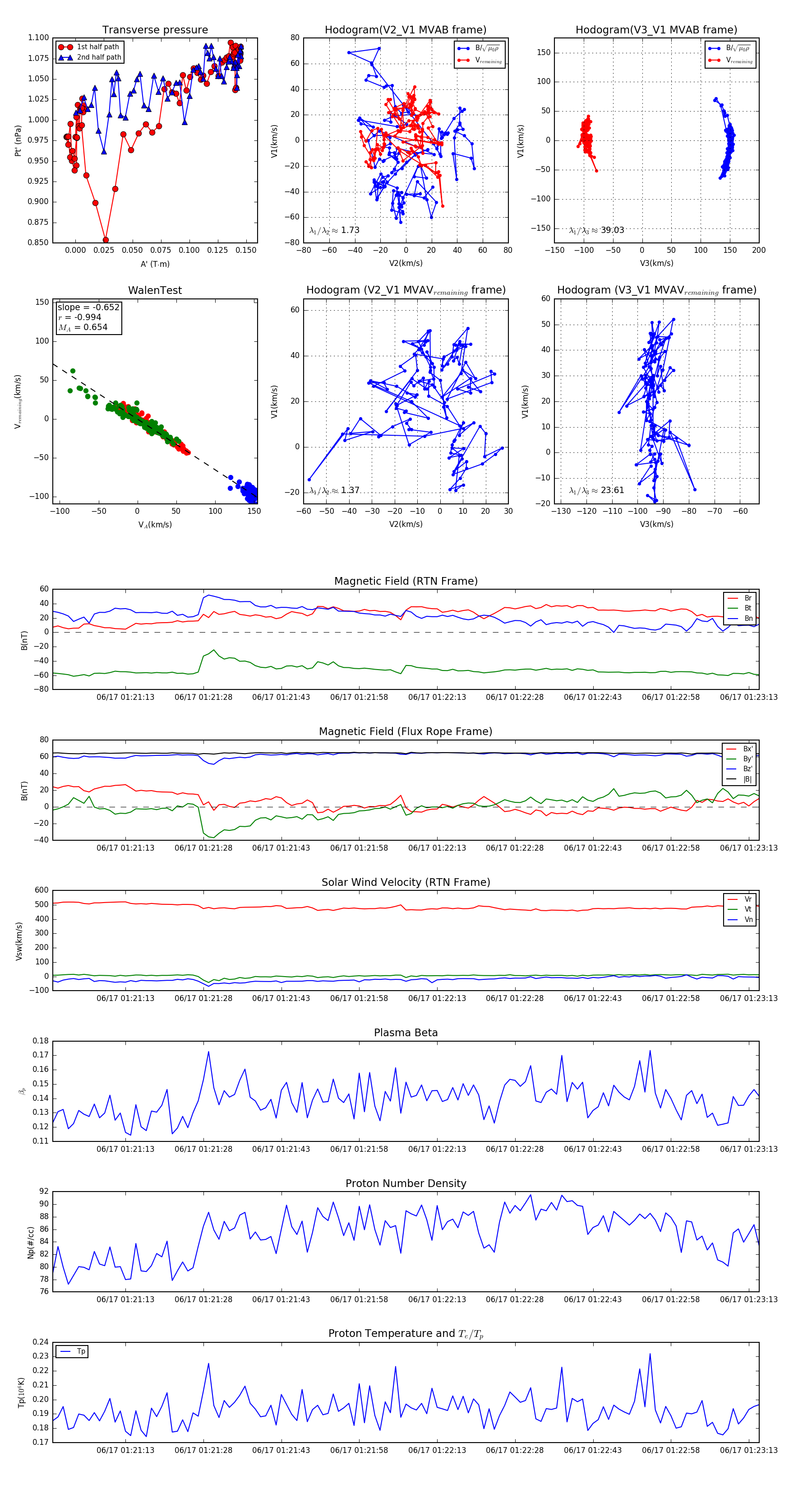
Flux Rope in 2023

Flux Rope Event 2023-06-17 01:20:59 ~ 2023-06-17 01:23:15 (137 seconds)


plot