HOME   LIST
‹–   –›

Flux Rope in 2023

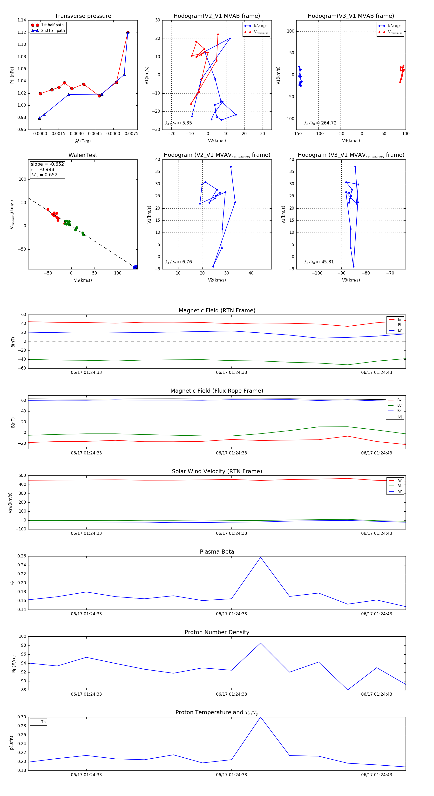
Flux Rope Event 2023-06-17 01:24:31 ~ 2023-06-17 01:24:44 (14 seconds)


plot