HOME   LIST
‹–   –›

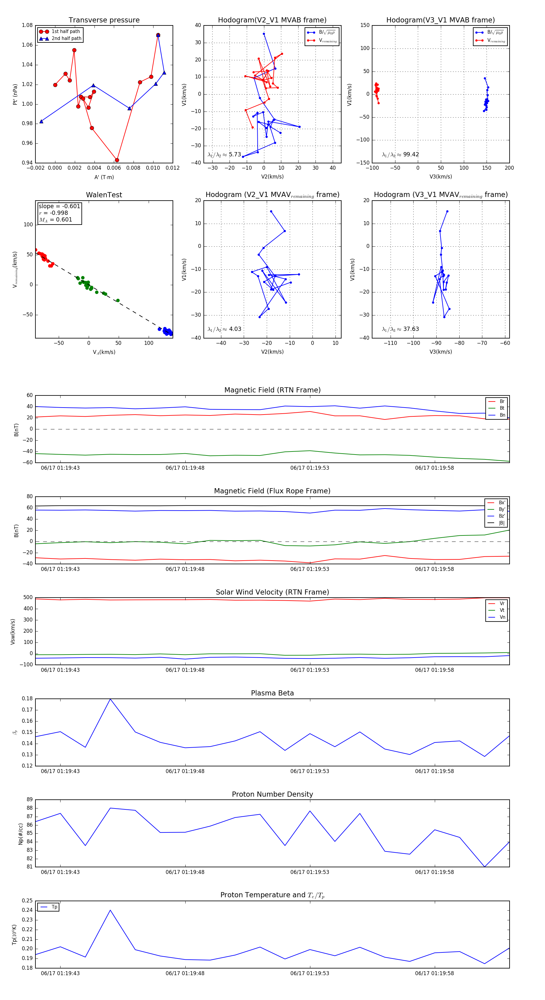
Flux Rope in 2023

Flux Rope Event 2023-06-17 01:19:42 ~ 2023-06-17 01:20:01 (20 seconds)


plot