HOME   LIST
‹–   –›

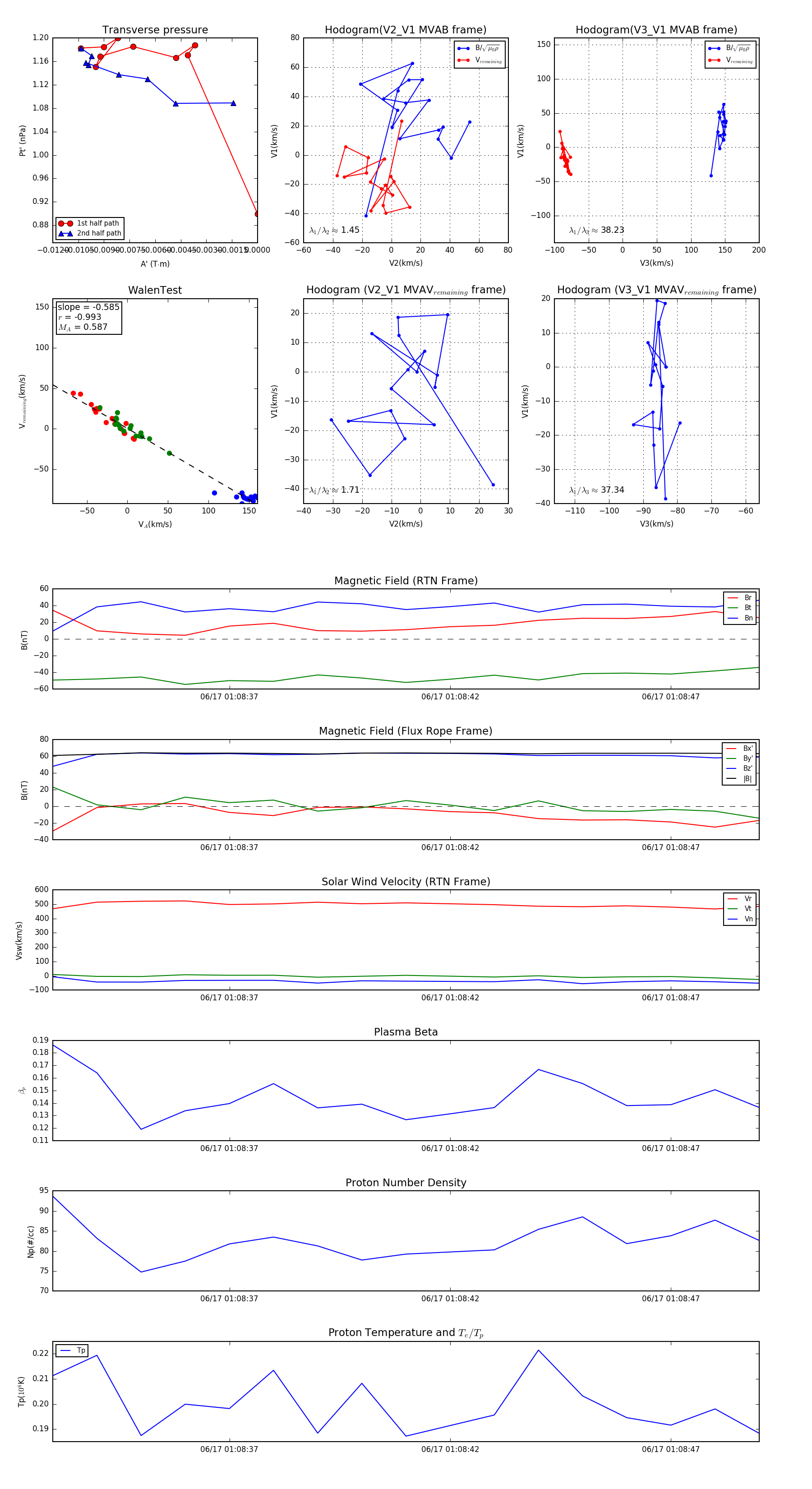
Flux Rope in 2023

Flux Rope Event 2023-06-17 01:08:33 ~ 2023-06-17 01:08:49 (17 seconds)


plot