HOME   LIST
‹–   –›

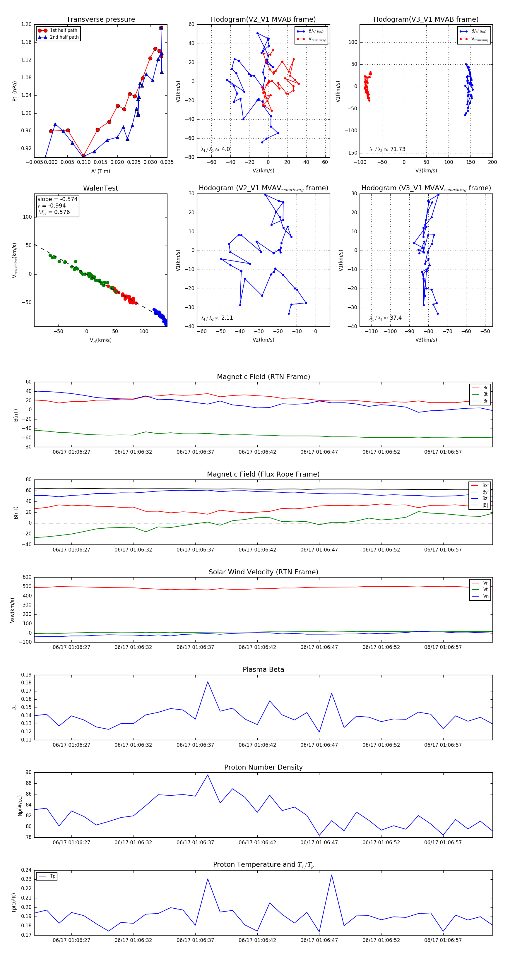
Flux Rope in 2023

Flux Rope Event 2023-06-17 01:06:24 ~ 2023-06-17 01:07:01 (38 seconds)


plot