HOME   LIST
‹–   –›

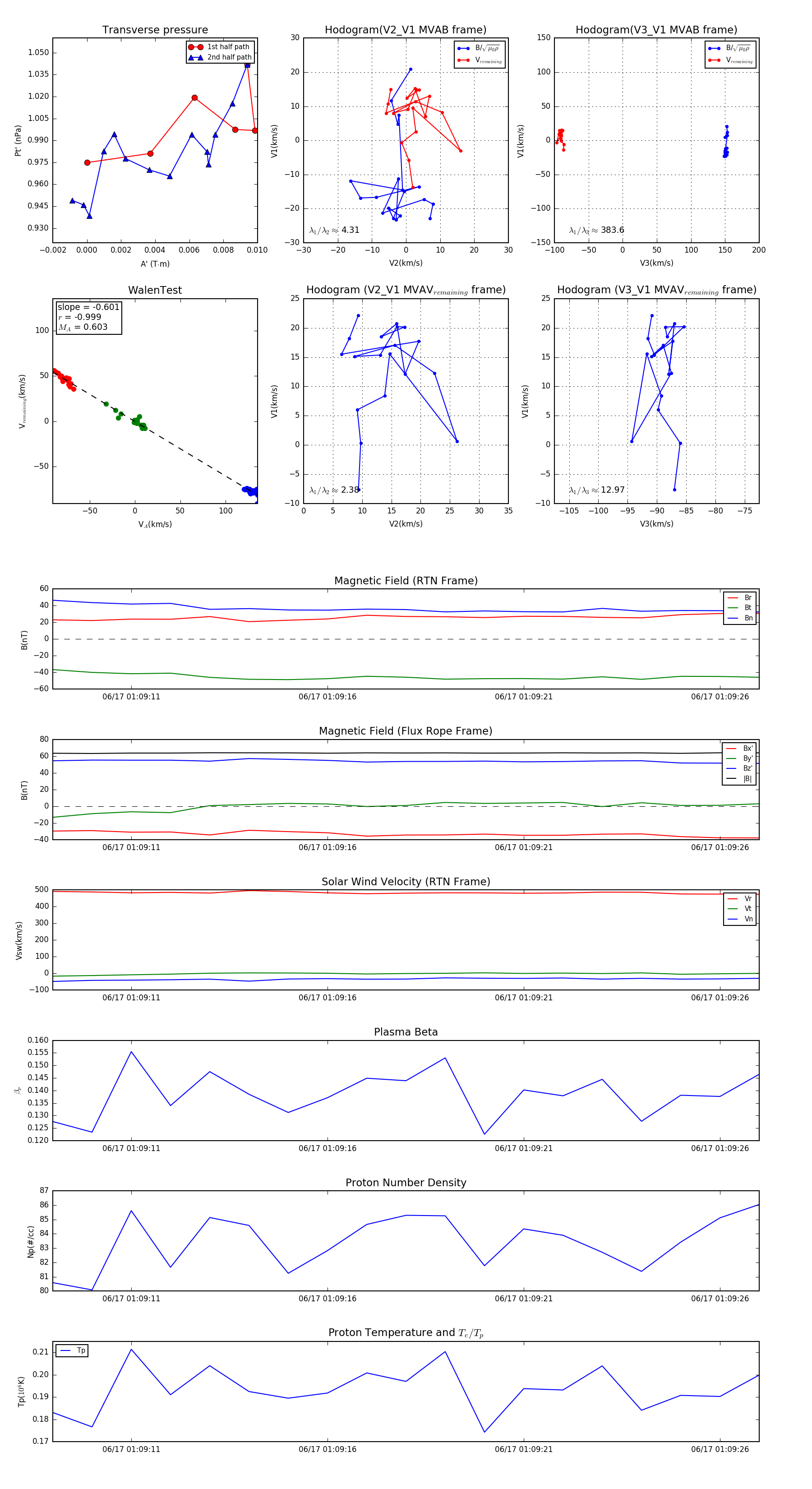
Flux Rope in 2023

Flux Rope Event 2023-06-17 01:09:09 ~ 2023-06-17 01:09:27 (19 seconds)


plot